伊春市人民政府
政府信息公开
适老版
无障碍
当前位置:
首页
>
政府信息公开
>
政策公开
>
法定主动公开内容
>
统计信息
>
统计公报
索 引 号:
发文机关:
成文日期:
发文字号:
发布日期:
时 效:
名 称:
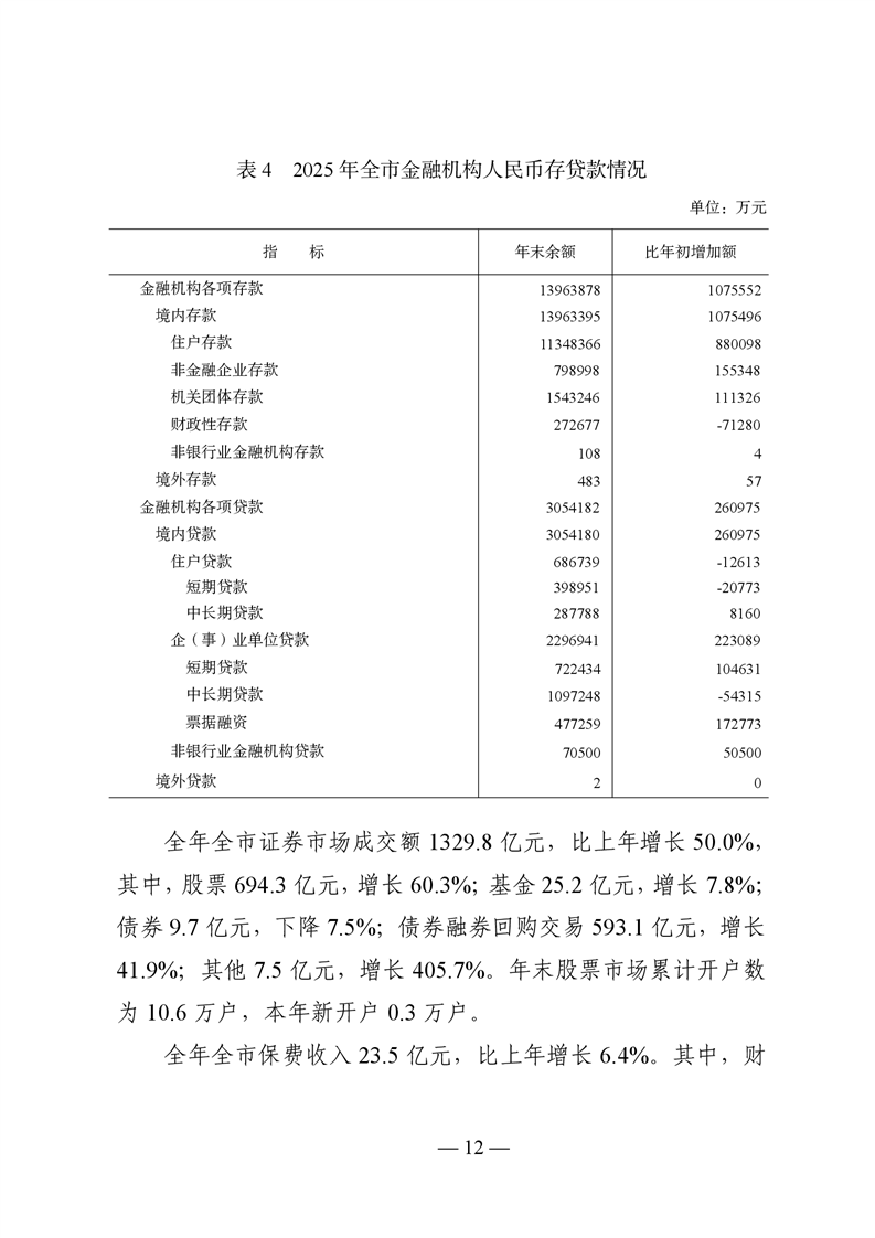
伊春市2025年国民经济和社会发展统计公报
伊春市2025年国民经济和社会发展统计公报
发布时间:
2026-04-28 14:53
来源:
市统计局
访问量:
【
字体:
大
中
小
】
分享到:
TOP
打印
关闭
扫一扫在手机打开当前页
Hi!我是智能问答机器人小伊,
很高兴为您服务~