伊春市国民经济和社会发展
第十四个五年规划和二O三五年
远景目标纲要
第一章 全面建成小康社会,开启全面建设社会主义现代化新伊春新征程
第一节 决胜全面建成小康社会取得决定性成就
第二节 我市面临的发展环境
第三节 到二O三五年基本实现社会主义现代化的远景目标
第二章 “十四五”时期经济社会发展指导思想和主要目标
第一节 “十四五”时期经济社会发展指导思想
第二节 “十四五”时期经济社会发展必须遵循的基本原则
第三节 “十四五”时期经济社会发展主要目标
第三章 深入推进生态文明建设,在建设人与自然和谐共生的现代化上走在前列
第一节 提升生态系统质量和稳定性
第二节 加快形成绿色发展方式
第三节 深入打好污染防治攻坚战
第四节 推进“绿水青山就是金山银山”生态价值转换
第五节 建设“冰天雪地也是金山银山”实践地
第六节 健全生态文明制度体系
第四章 深入实施全域旅游战略,全面推进旅游强市建设
第一节 推动全域旅游发展
第二节 提高生态旅游首位度
第三节 提升“林都伊春·森林里的家”新形象
第四节 全面提升旅游服务功能
第五章 加快构建现代产业体系,推动经济结构优化升级
第一节 推进林区生态产业优化升级
第二节 提升全产业链水平
第三节 加快现代服务业发展
第四节 加快推进农业现代化
第五节 加快经济开发区建设
第六节 加快非公有制经济发展
第七节 推进战略新兴产业发展
第八节 积极发展数字经济
第六章 深化重点领域和关键环节改革,催生林区发展新活力
第一节 持续深化“三大改革”
第二节 全面优化营商环境
第三节 提升要素市场化配置水平
第四节 推动国资国企改革走深走实
第五节 强化财税金融和资本改革创新
第七章 深入落实“省属市管”体制,激发伊春森工集团发展新动力
第一节 重点抓好森林资源保护经营主责主业
第二节 构建集团现代企业管理新机制
第三节 加快建立现代林业生态产业体系
第四节 全面推进林场撤并和振兴发展
第五节 持续增进企业职工福祉
第八章 优化国土空间布局,推进区域协调发展和新型城镇化
第一节 构建国土空间开发保护新格局
第二节 高质量发展县域经济
第三节 推进以人为核心的新型城镇化
第四节 全面推进乡村(林场)振兴
第九章 坚持创新引领,创新驱动内生动力全面激活
第一节 健全创新平台体系
第二节 提高企业技术创新能力
第三节 加速科技成果高质量转化
第四节 激发人才创新创造活力
第十章 全面融入新发展格局,塑造竞争发展新优势
第一节 抢抓新发展格局机遇
第二节 推动基础设施高质量建设
第三节 促进消费升级
第四节 扩大有效投资
第五节 构建高水平对外开放新格局
第十一章 坚持社会主义核心价值观,推动林区文化事业和文化产业繁荣发展
第一节 提高社会文明程度
第二节 提升公共文化服务水平
第三节 推动现代文化产业高质量发展
第十二章 提高人民生活品质,不断满足林区群众对美好生活新期待
第一节 提高人民收入水平
第二节 强化就业优先政策
第三节 办好人民满意的教育
第四节 完善多层次社会保障体系
第五节 全面推进“健康伊春”建设
第六节 开创体育事业发展新局面
第七节 积极应对人口问题
第十三章 统筹发展和安全,建设更高水平的平安伊春
第一节 保障国家国防安全
第二节 保障国家生态安全
第三节 保障人民生命财产安全
第四节 维护社会稳定和安全
第十四章 坚持党的全面领导,保障规划顺利实施
第一节 坚持和加强党的全面领导
第二节 推进全面从严治党
第三节 发展社会主义民主政治
第四节 加快法治伊春建设
第五节 健全规划制定和落实机制
“十四五”时期是我国全面建成小康社会、实现第一个百年奋斗目标之后,乘势而上开启全面建设社会主义现代化国家新征程、向第二个百年奋斗目标进军的第一个五年,也是我市通过统筹推进重点国有林区改革、部分行政区划调整、地方党政机构改革“三大改革”,完成系统性、整体性、重构性深刻变革,实现体制机制重塑后的第一个五年。本纲要依据《中共伊春市委关于制定国民经济和社会发展第十四个五年规划和二O三五年远景目标的建议》编制,是今后五年伊春市经济社会发展的蓝图,是全市人民共同奋斗的行动纲领。
第一章 全面建成小康社会,开启全面建设社会主义现代化新伊春新征程
第一节 决胜全面建成小康社会取得决定性成就
“十三五”时期是全面建成小康社会决胜阶段,面对艰巨繁重的改革发展任务,全市上下始终坚持以习近平新时代中国特色社会主义思想为指导,全面贯彻党的十八大、十九大和十九届二中、三中、四中、五中全会精神,深入贯彻落实习近平总书记在深入推进东北振兴座谈会上的重要讲话和对我省重要讲话重要指示批示精神以及对伊春特指要求,贯彻落实党中央、省委决策部署,坚持新发展理念,以“让老林区焕发青春活力”为统领,紧紧围绕答好习近平总书记提出的“林区三问”,坚持“生态立市、旅游强市”发展定位,不忘初心、牢记使命,团结带领全市广大干部群众,沉着冷静应对复杂严峻形势,统筹推进“大转型、大改革”,解决了一些长期想解决而没有解决的难题,办成了许多多年想办而没有办成的大事,啃下了不少难啃的“硬骨头”,建成了一些打基础利长远的重大工程项目,统筹推进疫情防控和经济社会发展,坚定走好以生态优先、绿色发展为导向的高质量转型发展之路,经济运行总体稳定,经济结构持续优化,高质量转型发展步伐加快,综合实力迈上新台阶。生态文明建设取得显著成效。深入贯彻习近平生态文明思想,坚持人与自然和谐共生,坚决向一切破坏生态环境、降低负氧离子含量的行为亮剑,蓝天、碧水、净土、原生态保卫战取得重要成果。深入推进天保工程二期项目实施,全市森林覆盖率83.8%,森林蓄积量3.74亿立方米,年均净增1000万立方米以上。建成自然保护区23处、69.4万公顷,划定生态保护红线1.31万平方公里。连续17年未发生重大森林火灾。美丽乡村(林场)攻坚战取得新进展,启动国家森林城市创建工作,基本建立完整的生态文明制度体系。全面深化改革取得重大突破。以重点国有林区改革为牵动,“三大改革”系统集成、协同推进。延续半个多世纪的“政企合一”体制彻底终结,重点国有林区改革基本实现“四分开”,顺利通过国检验收。伊春森工集团挂牌成立,实行“省属市管”体制,实现了伊春管理体制重大创新。启动并完成伊春有史以来范围最大、涉及面最广的部分行政区划调整,形成“一市五县四区”新格局。全面完成地方党政机构改革,一体推进地方公安和森林公安改革,实现了对组织结构和管理体制的系统性、整体性重构。新设县区事业单位人员落编选聘。为深化事业单位改革试点工作奠定坚实基础,各领域改革全面深化。林区生态产业体系初步构建。围绕打造“两座金山银山”,深化供给侧结构性改革,打生态牌,走特色路,生态优势加速转化,坚持把森林生态旅游业作为转型发展的主业,成功承办第二届全省旅游产业发展大会,深入实施旅游强市三年行动,叫响了“林都伊春·森林里的家”品牌。围绕“粮头食尾”“农头工尾”,林下种养实现规模化、标准化、产业化发展。森林食品、林都北药、木业加工、森林康养等生态产业多元发展,新旧动能高质量转换。西钢成功破产重整,企业技改、安全、环保“三提升”目标初步实现,全力打造钢铁行业绿色发展示范企业,5G智能天车项目成为我省首个“5G+工业互联网”商用项目,被列入全省“5G+工业互联网”应用十大优秀案例。“桃山玉”“北红玛瑙”“北沉香”的品牌价值更加凸显。森林康养、电商物流等产业成为新的经济增长点。矿业绿色发展不断提速,成功处置鹿鸣钼矿尾矿库泄漏事件,成为突发环境事件应对的成功范例。对外开放迈出扎实步伐。对俄合作地位得到巩固,对口城市合作日益深化,整合组建四个省级经济开发区,嘉荫边民互市贸易区获批,援疆援藏工作取得新成效。重大基础设施建设实现多点突破。伊汤公路、林都机场改扩建等“大通道”项目建设基本完成,汤嘉公路建设顺利推进,市公路客运中心迁址建成投用。市域旅游公路网加快建设,北国百里观光廊道已经形成。哈伊高铁项目开工,伊春即将迈入“高铁时代”。统筹推进保障性安居工程,累计改造棚户区1896万平方米,惠及林区群众75万人。城镇道路、“三供三治”、环境绿化等基础设施和公共服务设施建设不断完善,被国务院确定为第三批国家新型城镇化综合试点城市。民生和社会事业全面进步。深入践行以人民为中心的发展思想,民生支出占一般公共预算支出比重持续增长,民生短板加快补齐,就业岗位持续增加,城乡居民收入稳步提高,发展成果更多惠及林区群众。社会保障体系不断完善,教育、卫生等基本公共服务均等化加快推进,精神文明建设和文化软实力加快提升。全面打赢脱贫攻坚战。提前两年实现了19个贫困村全部出列,提前一年实现了建档立卡3571户、6411人贫困人口全部脱贫,农村面貌、农民精神焕然一新。社会治理能力和治理水平不断提升。“平安伊春”“法治伊春”“健康伊春”建设迈上新台阶,住房提租补贴、不动产权登记、铁路棚改等一批信访积案和历史遗留问题得到妥善解决,全市信访秩序实现根本好转,扫黑除恶专项斗争深入开展,地方立法迈出坚实步伐。我市成为全省唯一同时拥有全国文明城市、国家平安城市、国家卫生城市三块“金字招牌”的地级市,全省唯一两次荣获全国社会治安综合治理最高荣誉“长安杯”的城市,荣获“全国双拥模范城”七连冠。坚持人民至上、生命至上,全面打响疫情防控的人民战争、总体战、阻击战,在全省实现了疫情发生最晚、确诊病例最少,疫情防控取得重要阶段性成果。坚定不移推进全面从严治党。深入扎实开展党的群众路线教育实践活动、“三严三实”专题教育、“两学一做”学习教育,“不忘初心、牢记使命”主题教育常态化制度化,党的创新理论在党员干部心中扎根铸魂。创新建立城市基层党建联盟,伊春被确定为全国城市基层党建工作示范市。驰而不息纠治“四风”,深化机关作风整顿,优化营商环境,反腐败斗争取得压倒性胜利并不断巩固发展。政治生态实现根本好转,凝聚了振兴发展的强大力量。“十三五”规划确定的主要目标任务基本完成,全面振兴全方位振兴开创新局面,全面建成小康社会胜利在望,早日“让老林区焕发青春活力”向前迈出了新的一大步,为开启全面建设社会主义现代化新伊春新征程奠定坚实基础。
第二节 我市面临的发展环境
经过“十三五”时期的努力,我们积蓄了转型发展的强劲动能,打破了旧体制机制束缚,内生动力进一步激发,高质量转型发展的基础更加坚实。当前和今后一个时期,伊春处于重要的战略机遇期。习近平总书记多次对东北、对我省作出重要讲话重要指示批示精神,以及对伊春特指要求,为我市加快高质量转型发展注入强大政治动力。我国已转向高质量发展阶段,构建以国内大循环为主体、国内国际双循环相互促进的新发展格局,为我市加快塑造绿色发展新优势,提供了巨大发展空间和有利条件。国家支持东北振兴,实施乡村振兴战略、沿边开发开放战略、《天然林保护修复制度方案》等系列政策措施,将持续给伊春带来政策红利。我省全力推进“六个强省”,筑牢“五大安全”,加快产业发展空间布局,打造北方生态屏障,为我市加快转型发展提供了重要保障。“十四五”时期,是我市“三大改革”带来体制机制重塑后的第一个五年,改革红利加快释放、体制机制活力有效激发,将迎来一个大投资、大建设、大发展的黄金期。这些重大机遇和利好条件与伊春生态、资源等优势叠加放大,将全面推动伊春步入高质量转型发展“快车道”。
同时,我们也清醒地认识到,伊春迈上高质量转型发展的新台阶,还要爬过许多坡、跨过许多坎。发展不平衡不充分问题仍然突出,经济实力整体偏弱、人均GDP与全省平均水平还有差距,我们所建成的小康社会在全国全省仍处于较低水平。产业结构不优、民营经济不强、创新人才偏少和体制机制、经济结构、对外开放、思想观念“四个短板”仍是制约我市振兴发展的突出症结,城镇化质量不高、创新能力不足、营商环境仍需进一步优化。民生领域欠账较多,一些历史遗留问题有待解决,乡村(林场)振兴任务艰巨。社会治理亟待加强,治理体系和治理能力的短板弱项还比较突出。法治人才短缺,法治伊春建设、全面从严治党依然任重道远。
全市上下要深刻认识社会主要矛盾变化带来的新特征新要求,深刻认识国际国内环境变化带来的新矛盾新挑战,切实增强机遇意识和风险意识,准确识变、科学应变、主动求变,扬长避短、扬长克短、扬长补短,在危机中育先机、于变局中开新局,以新气象新担当新作为,努力实现更高质量、更有效率、更加公平、更可持续、更为安全的发展,奋力谱写新时代伊春振兴发展新篇章,早日让老林区焕发青春活力。
第三节 到二O三五年基本实现社会主义现代化的远景目标
紧紧围绕党的十九届五中全会战略安排和省委十二届八次全会部署要求,依据市第十二次党代会和市委十二届二次、五次、八次全会描绘的宏伟蓝图,对标“六个强省”建设,坚持“生态立市、旅游强市”发展定位,坚定走好以生态优先、绿色发展为导向的高质量转型发展之路,到二〇三五年,基本实现社会主义现代化,到本世纪中叶把我市建成富强民主文明和谐美丽的社会主义现代化新伊春。展望二〇三五年,我市在全省发展大局中的战略地位更加突出,“生态立市”更加巩固,“旅游强市”更加突显,综合实力将大幅提升,经济总量和城乡居民人均收入再迈上新的大台阶,现代化综合交通运输体系全面建成;建成全国生态文明示范市,生态环境更加优良,实现美丽伊春建设目标;建立起适应高质量发展要求的市场体系、产业体系、绿色发展体系、城乡区域发展体系、全面开放体系、民生保障体系,基本实现治理体系和治理能力现代化;伊春森工集团主体作用充分发挥,生态保护与生态产业协调发展,生态资源利用效率全面提升,国有林区地位进一步提升;平安伊春建设达到更高水平,基本公共服务实现均等化,人民生活更加美好,人的全面发展、全体人民共同富裕取得更为明显的实质性进展,建设物质文明和精神文明相协调的现代化。
第二章 “十四五”时期经济社会发展指导思想和主要目标
第一节 “十四五”时期经济社会发展指导思想
高举中国特色社会主义伟大旗帜,深入贯彻党的十九大和十九届二中、三中、四中、五中全会精神,坚持以马克思列宁主义、毛泽东思想、邓小平理论、“三个代表”重要思想、科学发展观、习近平新时代中国特色社会主义思想为指导,全面贯彻党的基本理论、基本路线、基本方略,统筹推进经济建设、政治建设、文化建设、社会建设、生态文明建设的总体布局,协调推进全面建设社会主义现代化国家、全面深化改革、全面依法治国、全面从严治党的战略布局,深入落实习近平总书记在深入推进东北振兴座谈会上的重要讲话和对我省重要讲话重要指示批示精神以及对伊春特指要求,牢记“让老林区焕发青春活力”政治嘱托,围绕答好“林区三问”,坚定不移贯彻新发展理念,坚持稳中求进工作总基调,以推动高质量发展为主题,以深化供给侧结构性改革为主线,以需求侧管理为补充,以改革创新为根本动力,以满足人民日益增长的美好生活需要为根本目的,统筹发展和安全,自觉全面融入以国内大循环为主体、国内国际双循环相互促进的新发展格局,深入践行“绿水青山就是金山银山,冰天雪地也是金山银山”理念,牢牢把握“生态立市、旅游强市”发展定位,着力解放思想,着力建设林区现代化经济体系,着力推动形成优势互补、高质量发展的区域经济布局,着力推动以俄罗斯和东北亚为重点的更高水平开放,着力推进治理体系和治理能力现代化,着力增进民生福祉,着力集聚各类人才,奋力走好以生态优先、绿色发展为导向的高质量转型发展之路,全面振兴全方位振兴取得新突破,基本实现“让老林区焕发青春活力”,为全面建设社会主义现代化新伊春开好局、起好步。
第二节 “十四五”时期经济社会发展必须遵循的基本原则
——坚持党的全面领导。坚持和完善党领导经济社会发展的体制机制,坚持和完善中国特色社会主义制度,不断提高贯彻新发展理念、自觉全面融入新发展格局能力和水平,为推动高质量转型发展、实现全面振兴全方位振兴、让老林区焕发青春活力提供根本保证。
——坚持以人民为中心。坚持人民主体地位,坚持共同富裕方向,始终做到发展为了人民、发展依靠人民、发展成果由人民共享,维护人民根本利益,激发全市人民积极性、主动性、创造性,促进社会公平,增进民生福祉,不断实现人民对美好生活的向往。
——坚持新发展理念。把新发展理念贯穿发展全过程和各领域,自觉全面融入新发展格局,切实转变发展方式,推动质量变革、效率变革、动力变革,实现更高质量、更有效率、更加公平、更可持续、更为安全的发展。
——坚持深化改革开放。坚定不移推进改革,坚定不移扩大开放,加强治理体系和治理能力现代化建设,破除制约高质量转型发展、高品质生活的体制机制障碍,强化有利于提高资源配置效率、有利于调动全社会积极性的重大改革开放举措,以改革应变局、开新局。
——坚持系统观念。加强前瞻性思考、全局性谋划、战略性布局、整体性推进,统筹国内国际两个大局,办好发展安全两件大事,更好地发挥各方面积极性,着力固根基、扬优势、补短板、强弱项,注重防范化解重大风险挑战,实现发展质量、结构、规模、速度、效益、安全相统一。
第三节 “十四五”时期经济社会发展主要目标
锚定二〇三五年远景目标,牢记“让老林区焕发青春活力”政治嘱托,围绕“生态立市、旅游强市”发展定位,突出发挥生态优势,着力厚植后发优势,以“大转型、大改革”推进高质量转型发展,答好“林区三问”伊春答卷,到2025年,“大转型”目标基本实现,“大改革”任务全面完成,伊春全面振兴全方位振兴取得新突破,基本实现“让老林区焕发青春活力”的奋斗目标。
——生态文明建设取得新跃升。在建设人与自然和谐共生的现代化上走在前列,森林资源得到全面保护和修复,森林生态功能更加完善,国家重点生态功能区作用更加突出,国家重要生态屏障功能更加巩固,伊春森林资源在全国生态资源大局中的战略地位更加凸显。主要污染物排放总量明显减少,城市空气质量稳定提升,各流域水质持续改善,城乡人居环境明显改善,在生态强省建设中当排头。生产生活方式绿色转型取得明显成效,在全国率先建成全域森林氧吧城市,山水人城和谐相融,伊春天更蓝、山更绿、水更清、生态环境更美好。
——推动经济体系优化升级取得新成效。围绕打造“两座金山银山”,培育壮大林区生态产业,探索建立生态价值转换实现路径,推进“绿水青山就是金山银山”生态价值转换,建设“冰天雪地也是金山银山”实践地,充分释放生态价值,构建现代林业经济新体系。聚焦生态产业发展,森林生态旅游业成为支柱产业,伊春旅游在旅游强省建设中走在前列,以森林生态旅游为主的现代服务业体系加快构建,新的均衡发展产业结构基本形成。构建以森林食品、林都北药、特色养殖为主的现代林业生态产业体系,在农业强省建设中叫响伊春生态特色农业品牌。构建绿色矿山产业体系,争做全省钢铁制造业龙头,在工业强省建设中占有一席之地。数字经济与实体经济深度融合,产业链供应链现代化水平不断提升。经济结构持续优化,经济质量效益和核心竞争力明显提升。
——全面深化改革迈出新步伐。突出制度建设主线,全面深化改革,治理体系不断完善,治理能力显著提升。“三大改革”成果巩固扩大,涉及的深层次体制机制问题得到有效破解。“省属市管”制度体系全面完善,国企改革重点领域和关键环节取得决定性成果。改革和发展实现高效联动,要素市场化配置体制机制更加完善,优化营商环境实现“质”的飞跃。
——基础设施建设取得新进展。基本补齐基础设施建设短板。构建更加完善的“一纵四横三环两射”公路网,融入全国“高铁一张网”“高速一张网”,机场航线网络得到极大拓展。城市基础设施功能提升,城镇公共服务设施完善。水利基础设施现代化进程加快,水资源综合利用效能得到提升。新能源加快发展,能源结构持续优化。新基建加快布局,新一代信息服务水平全面提升。
——区域协调发展呈现新变化。新设县区和林业局公司之间权责关系更加理顺,地企实现深度融合,优势互补、高质量发展的区域经济布局基本形成,可持续发展能力显著增强。县(市)区功能定位更加清晰、特色优势更加彰显,中心城区实现组团式发展,兴边富民成效显现,县域经济得到长足发展。强镇扩权深入推进,城乡公共服务实现均等化,人口聚集功能不断增强,特色小镇更加鲜明。城乡融合发展体制机制更加健全,以人为核心的新型城镇化全面推进。城市空间布局更加优化,以高铁站为中心的新城区形成新的辐射带动能力。
——民生福祉改善达到新水平。就业更加充分更高质量,居民收入增长和经济增长保持同步,中等收入群体持续扩大。教育和公共卫生资源布局更加优化,公共服务体系更加健全,基本公共服务均等化水平明显提升,全民受教育程度不断提升,健康伊春建设全面推进。人居环境更加优美,生产生活条件显著改善,国家森林城市创建取得重要成果,美丽伊春建设实现更大跃升。
——社会治理效能得到新提升。社会主义民主法治更加健全,社会主义公平正义进一步彰显,法治伊春建设迈出新步伐。政府行政效率和公信力显著提升,社会治理特别是基层治理能力明显提高,共建共治共享的社会发展新局面基本形成。社区建设管理体制更加完善,推进村场、社场一体化建设。林区历史遗留问题基本得到化解,防范化解重大风险体制机制不断健全,重大突发公共事件应急能力显著增强,自然灾害防御水平明显提升,发展安全保障更加有力,平安伊春建设达到更高水平。
——对外开放合作实现新发展。主动服务和融入“一带一路”“中蒙俄经济走廊”建设,高水平建设嘉荫边民互市贸易区,对俄全方位合作更加深化,对日韩、欧美和港澳台合作取得新进展,对口城市合作取得积极进展,与友好城市合作往来进一步加强,区域经济合作质量明显提升,对外开放实现更高水平。
——社会文明程度得到新提高。社会主义核心价值观深入人心,人民思想道德素质、科学文化素质和身心健康素质明显提高。公共文化服务体系更加健全,林区特色文化更加繁荣,人民精神文化生活更加丰富,现代文化产业体系不断完善,新兴文化业态加快发展,文旅产业成长壮大。全国文明城市创建成果持续巩固提升,在建设物质文明和精神文明相协调的现代化上走在全省前列。
——创新驱动发展迈上新台阶。创新驱动内生动力全面激活,科技、教育、产业、金融紧密融合的创新体系初步建立,科技创新能力显著提升。推动产业链上中下游融通创新,产业基础高级化、产业链现代化水平明显提高。企业创新主体地位进一步强化,各类创新要素加速向企业集聚,企业技术创新能力明显提升。推进产学研用深度融合,科技成果实现高质量转化,以科技创新催生发展新动能,创新引领高质量转型发展作用显著增强。
——伊春森工集团转型发展释放新活力。抓好森林资源保护经营主责主业,森林资源培育方式、管护经营机制、森林防火体制持续创新,森林质量和生态功能明显提升。大数据、云计算等高新技术在林业管理中得到充分运用,数字林业、智慧林业建设取得新进展。现代企业制度和市场化经营机制更加完善,以“三项制度”为核心的企业管理制度体系更加健全,企业治理效能充分释放。森林生态旅游实现“全牌照”运营,林下种植养殖等经营类板块更加成熟。打造森工资产运营平台,生态价值转化能力加快提升,在全省率先走出森林资源资产向资本转化的新路径。生态产品供给更加充分,“伊森”林业生态产品的品牌影响力和市场占有率明显提升,努力打造产值超百亿元国内领先生态产业企业。
——乡村(林场)振兴取得新突破。乡村(林场)振兴一体谋划、一体推进。实现巩固拓展脱贫攻坚成果与乡村(林场)振兴有效衔接,林区贫困群众实现全面脱贫,扎实推进脱贫群众迈向共同富裕。接续替代产业得到长足发展,就业更加充分,农民和林区职工收入明显增加、文化素质明显提升,整合优化林场布局,基本补齐基础设施短板,公共服务能力实现较大提升,人才振兴的突出问题得到初步解决,乡村(林场)人居环境全面改善,美丽乡村(林场)建设取得重要成果。

第三章 深入推进生态文明建设,在建设人与自然和谐共生的现代化上走在前列
深入践行习近平生态文明思想,坚持尊重自然、顺应自然、保护自然,巩固国有林区优势,扩大绿色发展优势,促进经济社会发展全面绿色转型,“生态立市”更加巩固,建设人与自然和谐共生的现代化。
第一节 提升生态系统质量和稳定性
坚持山水林田湖草系统治理,提升森林质量,优化森林、湿地等生态系统结构,完善生态廊道和生物多样性保护网络,提升小兴安岭生态功能区森林资源总量、水源涵养能力、生态功能和效益。完善天然林保护修复制度,严管森林资源不放松,持之以恒向一切破坏生态环境、降低负氧离子含量的行为亮剑。实施造林绿化工程,全面推行林长制,加快形成自然保护地体系。继续推进防护林体系建设和退耕还林。推进落实河湖长制,强化江河湖泊生态保护治理。保护生物多样性,建设小兴安岭东北虎复壮野训回归缓冲基地。
加强自然保护区建设和监管,推进小兴安岭自然保护区建设,推动小型自然保护区科学整合和提档升级。到2025年,建成国家级自然保护区11个,新建省级自然保护区1个。严守生态保护红线,筑牢国家生态安全底线。严守永久基本农田红线,严格落实耕地保护制度,坚持生态优先、用养结合,对黑土地实行战略性保护,确保黑土地不减少、不退化。坚持最严格的耕地保护制度,探索实施黑土耕地保护管理“田长制”,建立加强黑土地保护长效机制,实现黑土地可持续利用。
第二节 加快形成绿色发展方式
推进重点行业和重要领域绿色化改造,加快绿色金融发展和绿色技术创新,推动绿色环保产业发展,构建绿色低碳工业体系、建筑体系和流通体系。推进林农生产剩余物综合利用。开展绿色生活创建行动,普遍推行垃圾分类和资源化利用,生产生活方式绿色转型取得明显成效。
树立节约循环利用的资源观,强化约束性指标管理。在生产、流通、仓储、消费各环节全面节约,推动形成勤俭节约的社会风尚。落实最严格的水资源管理制度,实行水资源消耗总量和强度“双控”,合理制定水价,推动水资源循环利用,建设节水型社会。推进农业节水,发展水稻节水控制灌溉,扩大旱田节水灌溉面积。加强城市节水,推动再生水、雨水、矿井疏干水等非常规水资源开发利用。禁止地下水超采区农业、工业建设项目和服务业新增取用地下水,逐步削减超采量,逐渐实现地下水采补平衡。落实最严格的节约集约用地制度,加强规划管控、市场调节、标准控制和考核监管,严格土地用途管制。调整建设用地结构,盘活存量用地,严格控制农村集体建设用地和城市房地产建设用地。推进城镇低效用地再开发。实行能源消耗总量和强度“双控”,全面推进工业、建筑、交通运输、公共机构等重点领域节能。组织开展重点用能单位“百千万”行动,落实重点用能单位节能管理措施,加强高能耗行业能耗管控。
第三节 深入打好污染防治攻坚战
落实最严格的环境保护制度,加强节能减排约束性指标管理,扩大污染物总量控制范围,实施大气、水、土壤污染防治行动计划,推进多污染物综合防治和环境治理。
加强大气污染防治,改善空气质量,减少雾霾等灾害天气,空气质量优良天数比例达到90%以上。实施工业污染源达标排放,加快重点行业、重点企业脱硫、脱硝、除尘改造工程建设。实施燃煤锅炉综合整治,开展燃煤锅炉淘汰改造,推进火电机组超低排放改造。严格执行国家有关规定,按标准控制使用劣质煤,推进煤炭高效清洁利用。严控秸秆露天焚烧。
加强水污染治理,加大重点流域和湖泊水污染防治力度,一河一策,对纳入河湖长管理的河流全面推广城区重点水系治理模式,加强呼兰河、汤旺河等流域水环境保护,水环境质量得到改善,消除劣V类水体。
加强土壤污染综合治理,推动固体废弃物处理设施布局,加强危险废物医疗废物收集处理。加强城镇污水、垃圾处理设施建设,完善生活垃圾分类收集转运体系。加强农业面源污染防治,推进农村人居环境整治,加快解决农村垃圾、污水和厕所问题,农村卫生厕所普及率力争达到全省平均水平。推动畜禽粪污无害化处理和资源化利用,利用率达到80%以上。
第四节 推进“绿水青山就是金山银山”生态价值转换
积极探索建立伊春特色的生态价值评价体系,积极探索政府主导、企业和社会各界参与、市场化运作、可持续的生态产品价值实现路径,加快把生态优势转化为经济优势。落实生态保护补偿机制,推进排污权、用能权、用水权、碳排放权市场化交易。提升政府在生态保护补偿中的参与度,发挥林业补助政策的转移性支付作用,激励林区富余职工转为生态保护人员。稳步推进森林经营碳增汇试点工作,探索不同林分类型的碳增汇方法,积极发展符合伊春实际的碳汇经济,推动森林资源向资产和资本转化,争取成为开展森林生态资源资产化和资本化试点。
第五节 建设“冰天雪地也是金山银山”实践地
充分发挥大森林、大冰雪优势,补齐冰雪旅游短板,探索建立多元化的冰雪资源价值实现路径机制,把冷资源变成热经济。构建大冰雪产业体系,促进冰雪旅游、冰雪体育、冰雪文化、冰雪艺术、冰雪装备、冰雪教育培训等协同创新发展,打造冰雪欢乐季、冰雪民俗等文化产品和节庆活动品牌,培育冰雪全产业链,推动冰雪产业融入全省发展大格局。构建冰雪循环共同体,推动冰雪经济南北合作,建设伊春冰雪经济功能区。
第六节 健全生态文明制度体系
落实生态保护责任,健全自然资源资产产权制度和用途管制制度,对水流、森林、山岭、草原、荒地、滩涂等自然生态空间进行统一确权登记,形成归属清晰、权责明确、监管有效的自然资源资产产权制度。落实生态文明绩效评价考核和责任追究制度,有效提升环境治理水平。编制自然资源资产负债表,全面推行领导干部自然资源资产离任(任中)审计,实行生态环境损害责任终身追究制度。严格执行生态环境损害赔偿制度,健全生态环境保护执法与司法衔接机制。认真落实森林生态效益补偿制度,执行生态环境损害赔偿制度,实行资源有偿使用制度,完善资源价格形成机制。改革环境治理基础制度,建立覆盖所有固定污染源的企业排放许可制,实行省以下环保机构监测监察执法垂直管理制度。
第四章 深入实施全域旅游战略,全面推进旅游强市建设
坚持“生态立市、旅游强市”发展定位,突出全域、拓展全季,深度挖掘我市丰富旅游资源,推进旅游产品、模式、业态创新,打造全域旅游品牌,森林生态旅游业成为支柱产业,建成旅游强市。
第一节 推动全域旅游发展
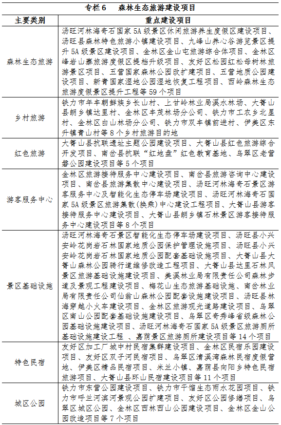
围绕打造全域旅游示范区,统筹全市旅游资源、交通条件和功能定位,完善旅游布局和旅游交通连接网络,构建“一主五副、三轴五片”旅游空间新格局,实现保护生态和发展生态旅游相得益彰。引进华侨城等龙头旅游经营实体,推进旅游产品、模式、业态创新,打造宜居宜行宜游宜养全域旅游品牌,挖掘释放森林、湿地、界江、冰雪等旅游资源潜力,突出独特性、体验性、精致性和感染力,聚焦四季游、生态游,坚持差异化定位和优势互补,打造一批独具特色的主题旅游集群,开发一批高品质旅游节点和旅游打卡地,培育一批旅游特色小镇、旅游度假区、文旅融合体、田园综合体,建设一批乡村旅游、边境旅游、旅游廊道、冰雪旅游、红色旅游提升工程,力争小兴安岭国家森林步道取得更大成效,推动森林生态旅游产业高质量发展。通过基础设施建设、旅游产品开发、游客市场细分、旅游线路组合等举措,建设更高水平的国家全域旅游示范区,使伊春旅游在旅游强省建设中走在前列,着力打造全国卓越森林旅游目的地。
持续巩固旅发大会成果,深入实施好旅游强市三年行动,加快推进伊春森工集团旅游企业“全牌照”发展。围绕冰雪游、森林游、边境游、湿地游、避暑游“五个游”业态,深化与全国重要目标客源市场的对接合作,做好线路设计和嫁接,提高伊春旅游竞争力和影响力,提高客源市场首位度。突出大生态、大森林、大冰雪、大湿地、大界江等特色旅游资源,结合旅游市场新变化、新需求,精细化产品供给,深度开发生态度假旅游新品、冰雪旅游名品、康养旅游精品,构建全谱系多元化旅游产品新体系,提高旅游产品首位度。推动与月星、新希望、华侨城、省旅投等大集团大企业战略合作协议落地,促进产业链供应链优化升级,催生壮大旅游新增长点,培育形成特色旅游新业态新模式,提高综合效益首位度。
第三节 提升“林都伊春·森林里的家”新形象
加强全域旅游整体品牌和旅游产品宣传,完善市场营销体系,健全线上线下立体营销网络,整合宣传资源和渠道,全方位做好旅游营销,使“林都伊春·森林里的家”成为生态旅游知名品牌。加强区域整体营销,注重与省内旅游景区景点线路的对接与设计,借助“醉美331”等项目建设,全面融入全省旅游大市场。实施“旅游+”“+旅游”战略,加快推进自然教育、文化体育、森林康养、休闲养老、会议会展等多业态与森林生态旅游产业深度融合发展,把森林生态旅游产业打造成综合拉动功能最强的融合型产业。
第四节 全面提升旅游服务功能
加快全域旅游地接标准体系建设,打造伊春地接服务品牌。完善全域旅游交通体系,加强景区公路、汽车营地等配套设施建设,完善游客服务中心、景区步道、厕所、停车场、无障碍设施、观景台、标识系统等设施,提升旅游全景化体验功能,建立完善智慧旅游、集散与咨询服务体系,打造高质量综合服务平台。加快旅游观光小火车项目建设,打造绿色景观示范廊道。提高餐饮住宿服务接待水平,加快发展精品酒店、特色度假酒店、房车营地、民宿等适合不同消费群体的住宿体系。推动民宿产业公司化、组织化、市场化、高端化发展,打造林区特色民宿品牌。聚焦森林生态旅游主业,强化旅游服务职业教育质量,培养更多旅游服务人才,促进旅游服务水平整体提升。
第五章 加快构建现代产业体系,推动经济结构优化升级
坚持把发展经济着力点放在实体经济上,着力优化产业结构,提高经济质量效益和核心竞争力。加快构建以森林生态产业为主的现代服务业体系,基本形成新的均衡发展的产业结构。突出绿色有机,推进林农一体化发展,特色产品供给更加充分,产业链供应链价值链优化升级,一二三产加快融合发展,现代农业服务体系提档升级,建成全国绿色菜园、绿色厨房、绿色药房和特色农产品集散、加工基地。
第一节 推进林区生态产业优化升级
打造省内领先的生态产业体系,加大森林资源培育和生态系统保护力度,不断增强优质生态产品有效供给的能力。
改造升级营林生态产业优化升级,正确处理森林资源培育、森林资源保护和森林资源合理开发利用的关系,实现林区营林生态体系和营林经济体系发展的协同推进。牢固树立绿色发展理念,依托林区资源禀赋、生态优势,以市场需求为导向,以发展重点生态产业为突破口,整合资源,以项目建设为牵动,积极开展林业立体复合经营,综合科学发展各种森林食品,着力优化产业布局。利用林下良好生态环境资源,建设一批林下养殖标准化、规模化产业基地,通过技术改良、品牌经营,构建规范化养殖、标准化生产、产业化经营、社会化服务的现代生态产业生产体系。推行生态种植、野生抚育、仿生栽培、绿色有机栽培技术,优化产业升级。充分发挥林业投资平台功能,培育壮大优势生态产业链,提高附加值,加快构建以森林食品、林都北药、特色养殖、森林康养为主的现代林业生态产业体系。加快绿色矿山建设,构建绿色矿山产业体系,争做全省钢铁制造业龙头,在工业强省建设中占有一席之地。
第二节 提升全产业链水平
围绕构建国内国际双循环,相互促进的新发展格局,把产业项目建设作为构建产业新体系的重要载体,坚持供给侧结构性改革方向,推动森林食品、森林生态旅游、木材精深加工、矿产资源开发和冶金建材、北药精深加工等产业升级存量、创新增量,提升开发引领和支撑能力。突出国内有需求增长空间和有竞争优势的重点行业,加快产业层次向中高端迈进,重塑产业竞争发展新优势。持续培育壮大龙头企业,推进龙头带动、链条延伸、协同配套,打造一批优质精品基地和经济产业集群。坚持全产业链打造、全程标准化控制,推进绿色食品认证,健全可追溯体系,加快冷链物流发展,优化产业链供应链发展环境,强化要素支撑,提升产业链供应链稳定性和竞争力。
发展绿色矿山。推动矿产资源勘探、开采和精深加工一体化,延长精深加工产业链。巩固建龙西钢在全省钢铁行业的龙头地位,通过技术改造优化产品结构,增加产品品种,提高产品附加值,力争到2025年钢材产量达到425万吨,总产值达到150亿元,销量占全省比重达到90%以上。加快钼产业链发展,打造高端钼产业,形成钼产业集群。发展循环经济,探索尾矿库植树造林,恢复破坏林地。推动北红玛瑙、桃山玉等玉石开采加工。
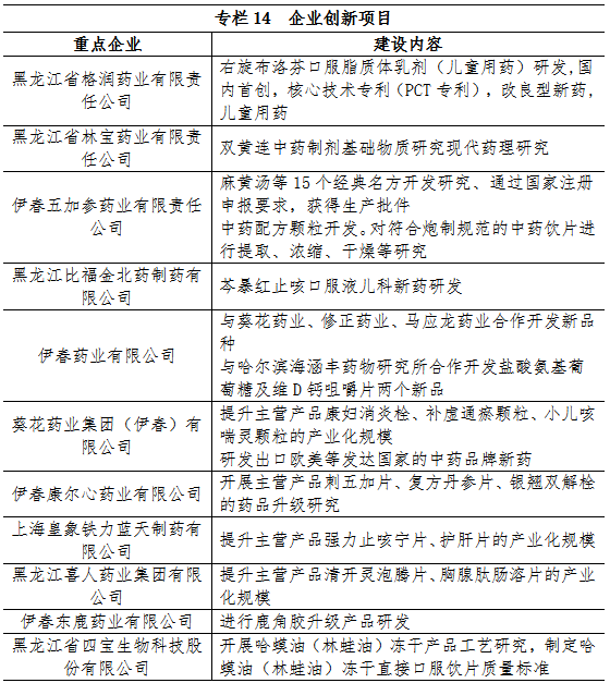
发挥林区天然、绿色、生态优势,大力发展森林食品加工业,以龙头企业为牵动,提高精深加工能力,加大蓝莓花青素萃取、木耳饮品、山野菜加工、桦树汁饮品等特色产品研发力度,增强高附加值产品供给,延伸产业链,提升价值链。发挥伊春森工集团龙头带动作用,组建产业联盟,推动企业合作,实现共赢发展。深入实施品牌战略,放大伊春蓝莓、伊春黑木耳农产品地理标志品牌效应,扩大“伊森”绿色有机食品品牌的影响力。
以打造“北药之都”为总体目标,大力发展北药产业,加快推动绿色北药产业现代化。建立北药发展基金。建设小兴安岭种质资源中心,保证道地药材的品质。按照不同药材的生长习性,因地制宜,加快建设刺五加、平贝、返魂草、暴马丁香、五味子和人参等道地药材核心产区。积极申报刺五加、平贝、五味子、苍术和暴马丁香国家地理标志保护产品。以铁力农业(北药)产业园和林都北药产业园为载体,合理利用资源,优化资产配置,建设集“小兴安岭种质资源中心、林都北药种植示范园、林都北药展示交易中心、林都北药现代物流中心和林都北药加工基地”五位一体的综合性多功能北药园区。延伸产业链条,支持林宝、金北药、葵花等龙头企业建立原料基地,加快技术改造和研发主攻产品,同时加强化妆品、保健品、功能性食品饮品等地产药材产品研发生产。对接资本市场,推动知名药企与本土药企合作,提高道地药材就地加工转化能力,打造更多“拳头产品”,不断提高市场份额。预计到2025年,全市北药产值实现50亿元,药材种植、林下抚育面积100万亩,制药加工企业由目前的11家发展到15家。
用好境外林木资源,推动林木加工业规模化、品牌化、集约化、高端化发展。支持光明等龙头企业精准对接市场需求,推动跨界合作,拓展整体家居设计,提升智能制造水平,开展“在线个性定制”、高档家装等业务,打造“泛家居”企业。引导木制工艺品加工企业 ,推出更多适应不同消费需求的新产品,不断提升“北沉香”、木雕根雕、核桃花瓶、木艺版画等产品的创意设计水平,向多元化、个性化、精品化升级,叫响“中国木艺之乡”。
第三节 加快现代服务业发展
推动生产性服务业向专业化和价值链高端延伸,推动各类市场主体参与服务供给,加快发展现代物流、法律服务等服务业,推动现代服务业与制造业、现代农业、特色农业深度融合,加快推进服务业数字化。推动生活性服务业向高品质和多样化升级,加快健康、养老、育幼、文化、旅游、体育、家政、物业等服务业发展,建设数字公积金项目,加强公益性、基础性服务业供给。推动服务标准化建设,提升服务业市场竞争力。提升邮政服务能力、水平和质量。
加快市场流通体系建设,围绕企业规模化发展,注重引进大型物流企业,健全土地、投融资、税收等扶持政策,培育发展现代物流企业,形成大小物流企业共同发展的良好态势。推动商贸企业通过发展电子商务实现传统业态的转型升级,支持有条件的企业建设行业性电子商务平台,创新流通新业态,加快推进服务业数字化。加大对市中心城区商业街的升级改造力度。
第四节 加快推进农业现代化
坚持把解决好“三农”问题作为工作重中之重,优先发展农业农村,夯实农业基础地位,加快推进农业现代化。
落实土壤保护行动计划,对黑土地实行战略性保护,实施黑土地保护治理工程,落实黑土地消耗补偿长效机制。继续推进高标准农田建设,打造寒地黑土、绿色有机高质量农产品和高品质食品品牌。坚持最严格的耕地保护制度,建立加强黑土地保护长效机制,实现黑土地永续利用。加大生猪规模化养殖场建设、数字农业建设试点等项目支持力度,改善农业基础设施条件。
构建现代农业产业体系、生产体系、经营体系,实现农产品多层次、多环节转化增值。推动农业全产业链融合发展,推进绿色食品加工业全产业链发展,发展出口导向型农业,实现农产品多层次、多环节转化增值,完善农业和农产品精深加工业。因地制宜发展农村新产业新业态,完善农产品现代流通体系,创建国家级农村产业融合先导区,推动农村一二三产业融合发展,丰富乡村经济业态,拓展农民增收空间,提高农业质量效益和竞争力。围绕城乡融合、产业融合,推动农村一二三产融合发展。
深入落实强农惠农政策,促进农业高质量发展。因地制宜推进农村改厕、生活垃圾和污水处理,改善农村人居环境,建设美丽乡村。提高农民科技文化素质,拓展农民增收空间,推动乡村人才振兴,实现农业全面提升、农民全面发展。提高农民科技文化素质,加快培育新型职业农民,推动乡村人才振兴。
伊春森工集团发挥伊春森工120万亩林区农业用地的规模优势、环境优势,牢固树立绿色发展理念,以绿色、有机、高效、优质为方向,加大种植结构、生产方式调整力度,通过对资源经营权的掌控,有效整合资源,走标准化、机械化、科学化、基地化发展之路,提高精深加工和副产品综合利用水平,延长加工、销售等下游产业链。重点推进高产高效益粮食作物和经济作物规模种植,推进绿色种植,提高优质原料供应能力。通过技术改良、品牌经营,构建规范化养殖、标准化生产、产业化经营、社会化服务的现代畜牧业生产体系,提高养殖数量、产品质量、市场份额,增加精深加工比重,实现产品的多样化、特色化、系列化、精品化。加快森森食品加工企业建设和提档升级,增加养殖产品附加值、延长加工产业链条,开发肉食动物精深加工产品,构建集养殖、销售于一体的产业链。
第五节 加快经济开发区建设
进一步完善经济开发区布局和定位,打造集聚重点产业发展的载体。坚持“特色鲜明、布局优化、设施完备、项目配套”原则,运用市场化手段筹措资金,强化经济开发区基础设施建设,全面推进公共配套服务设施建设,促进政策向经济开发区倾斜、企业向经济开发区集中、产业向经济开发区集聚,更好地承接项目建设,打造重点产业发展集聚载体。健全经济开发区管理体制机制,探索引进社会资本合作共建经济开发区新模式,搭建以创业孵化、信贷融资、信息咨询、中介评估、科技研发、检验检测为重点的公共服务平台。依托已经建成并具备承载能力的重点产业经济开发区,发挥具有区域功能特征和产业优势特点的经济开发区作用,形成产业集聚优势,壮大产业规模,带动区域经济发展。
第六节 加快非公有制经济发展
坚持“两个毫不动摇”,鼓励、支持、加快非公经济发展壮大。坚持权利平等、机会平等、规则平等、地位平等,废除对非公经济各种形式的不合理规定,消除各种隐性壁垒,享受一视同仁的国民待遇。鼓励和支持非公有制企业、社会资本进入基础设施、金融服务、公共事业等领域。支持非公有制企业和社会资本,参与国有企业改制重组,鼓励发展非公有资本控股的混合所有制企业,引导非公有制企业与国有企业建立配套协作机制。完善中小企业信用担保体系,搭建银企对接平台,建立中小企业融资担保风险机制和补偿基金。拓宽初创企业和小微企业低成本融资渠道,鼓励商业银行创新适应中小企业特点的新型抵(质)押担保贷款业务,支持非公有制企业债券融资和上市(挂牌)融资。加强民营企业家队伍建设,开展名企名家名牌培育行动,加大对企业家维权的法律服务和法律援助,开展企业组织建设、企业管理运营等培训,培育树立制度规则契约意识、法治意识、营销意识和合作意识。构建政企间常态化沟通交流机制,打造企业家沟通、交流、合作的平台,营造激励企业家创新创业创造的社会氛围。支持爱护企业成长,开展名企名家名牌培育行动。大力弘扬优秀企业家精神,鼓励引导培养我市企业家在爱国、创新、诚信、社会责任和国际视野等方面不断提升。
第七节 推进战略新兴产业发展
加快新能源、绿色环保、生物医药等战略性新兴产业发展,构建一批各具特色、优势互补、结构合理的战略性新兴产业增长引擎,努力推出更多的新技术、新产品。促进平台经济、共享经济健康发展,培育新业态、新模式。鼓励企业兼并重组,避免低水平重复建设。
第八节 积极发展数字经济
推动数字产业化和产业数字化,促进数字经济与实体经济深度融合。培育数字经济新产业、新业态和新模式,拓展数字技术在现代企业、智能制造、智慧城市、森林经营管护、流通体系等领域开发应用,加强数字社会、数字政府、数字林业建设,提升公共服务、社会治理、生态保护等数字化智能化水平。培育数据要素市场,构建市场化公共数据资源管理服务体系。扩大基础公共信息数据有序开放,建设政府数据统一共享开放平台,加强个人信息保护。
按照“以建带用、以用促建、急用先建、建用并举”的原则,加快5G建设和应用进程,使全市5G网络建设规模和水平与人口规模和经济发展水平相适应,网络建设进度与省同步,着力推进5G网络全覆盖,为伊春高质量发展提供大容量、高带宽、低时延网络支撑,促进5G在全市民生服务、城市管理、产业发展、全域旅游等领域的应用,助力“智慧伊春”建设。
第六章 深化重点领域和关键环节改革,催生林区发展新活力
坚持把全面深化改革作为破解发展难题的“金钥匙”,持续深化重点领域和关键环节改革,加强改革系统集成,协同高效,通过改革化解风险、战胜挑战、推动发展,促进有效市场和有为政府更好结合,“大改革”任务全面完成。
第一节 持续深化“三大改革”
“三大改革”纵深推进,形成系统完备的“省属市管”制度体系。理顺新设县区和林业局公司权责关系,建立健全生态共管、规划共融、事务共商、民生共保的地企融合发展体制机制,形成推动伊春高质量转型发展的强大合力。完成全市森林防火管理体制改革。树立“小城镇、大战略”理念,围绕新设镇、街道办事处基层组织体系和体制机制建设,完成强镇扩权、事权下放和村场、社场一体化建设,打通服务群众“最后一公里”。结合政府与森工企业职能变化,持续推动党政机构职能优化协同高效,高标准完成深化事业单位改革试点工作任务,使机构改革真正从“物理重组”转向“化学反应”。利用改革窗口期,推动解决非公有林历史遗留问题、森工企业棚改债务问题及退休人员独生子女一次性奖励等历史遗留民生欠账问题。统筹做好农垦改革各项工作,将垦区经济社会发展和建设纳入地方统一实施,实现农垦全面纳入强农惠农富农和改善民生政策覆盖范围。
第二节 全面优化营商环境
深化“放管服”改革,加快政府职能转变,全面实行清单制度,建设职责明确、依法行政的政府治理体系。对标中国营商环境评价指标和国内一流营商环境地区范例,加快补齐短板补强弱项,健全整顿作风优化营商环境长效机制,扩大“办事不求人”服务成效。深入推进“互联网+政务服务”,提升全市一体化在线政务服务平台功能,促进政务信息数据共享交换和综合利用。标准化建设完善综合性实体政务服务中心和便民服务中心,实现线上线下融合,以“一网通办”为核心推进事项集成办理。持续深化商事制度改革,实施统一的市场准入负面清单制度,加强事中事后监管。严格规范执法行为,创新联合执法、数字执法等机制,推进执法结果共享互认,对新技术、新产业、新业态、新模式采取包容审慎监管。实施高标准市场体系建设行动,形成高效规范、公平竞争的统一市场。落实重点项目服务保障责任制,健全政企常态化沟通机制,将服务贯穿于企业全生命周期,构建亲清政商关系。全面加强社会信用体系建设,营造良好的社会信用环境。
第三节 提升要素市场化配置水平
充分发挥市场在资源配置中的决定性作用,着力减少政府直接配置要素范围,积极推进要素市场的建立,促进土地、资本市场化配置,引导劳动力和人才要素合理畅通有序流动,加快发展和培育技术、数据要素市场。健全要素市场运行机制,制定统一的公共资源市场化交易目录,完善公共资源交易机制,健全交易制度,建立省、市级统一的公共资源交易平台,将公共资源全部纳入平台交易。深化数据赋能,运用先进技术优化数据存储,为智能化评审、智慧化监管、业务领域拓展、服务功能提升提供保障。探索区块链、大数据、人工智能、5G等新技术在公共资源交易领域的应用,破解公共资源交易发展中遇到的重大问题和突出矛盾。提升要素交易监管水平,建立健全公共资源市场化交易监督管理机制、公共资源配置参与主体信用信息共享制度和相关市场主体“红黑名单”制度,进行信息共享和常态化发布,加强反不正当竞争执法,完善失信行为认定、失信联合惩戒、信用修复等机制,杜绝谋取私利、利益输送。着力降低企业要素成本,助力企业轻装上阵。
第四节 推动国资国企改革走深走实
遵循市场经济规律和企业发展规律,依法依规推进国资国企改革。坚持政企分开、政资分开、所有权与经营权分离,形成更加符合社会主义市场经济发展要求的国有资产管理体系、现代企业制度、市场化经营机制,在国有企业改革重要领域和关键环节取得决定性成果。持续推进国企改革“1+N”政策体系落实落地,实施《伊春市国企改革三年行动实施方案》,全面完成国有企业公司制改制、退休人员社会化管理、森工院墙企业和僵尸企业处置、粮食企业整合。经营性国有资产实现集中统一监管,职业经理人市场化选聘和总会计师委派工作取得实质性进展,薪酬分配方式更加科学。至少完成5户企业混合所有制改革。稳步推进伊春森工集团改革发展,推进伊春森工集团现代企业管理制度和经营体系建设,充分发挥森林资源保护经营主体作用和推动林区高质量转型发展主力军作用。
第五节 强化财税金融和资本改革创新
落实好省管县财政体制,加快构建市区一体财政管理体制,加强县区国库建设,稳步推进市区财政支出标准一体化。坚持依法依规征税收费,加强对“百大项目”、千户集团和市规上企业等重点税源的管理服务,建立科学的收入工作机制,为我市经济社会发展提供可靠财力保障。在不折不扣落实减税降费政策的基础上,加大税源培育力度,做好税源谋划,为财政增收提供源头活水。严格落实政府过紧日子要求,做到有保有压、有促有控,努力实现财政收支平衡。强化预算绩效管理,充分发挥财政资金引导撬动作用,吸引金融和社会资本增加重点领域投入,缓解财政增支压力。坚决落实新一轮中央预算管理改革要求,完善预算支出标准体系,加快构建全方位、全过程、全覆盖的预算绩效管理体系。着力防范化解债务风险,强化地方政府债券本息偿还的主体责任,加强债务管理,加快棚改债务、政府债务化解。建立高效健全的金融组织架构,丰富金融组织类型,优化金融产业结构, 加快金融创新,大力发展绿色金融、普惠金融,提高金融服务实体经济效率。合理发展地方金融组织,加强银行业机构与地方政府在证券、保险、基金等方面合作,拓宽企业融资渠道,更好地满足企业多元化融资需求。切实帮助企业解决上市准备进程中遇到的问题,加快推动企业上市进程。
第七章 深入落实“省属市管”体制,激发伊春森工集团发展新动力
牢固树立“森工兴则伊春兴,森工强则伊春强”意识,依法履行出资人职责,实现以管企业为主向以管资本为主的转变,切实维护企业依法自主经营、自我发展的市场主体地位,支持企业做大做强,打造产值超百亿元的国内领先生态产业企业,切实发挥推动林区高质量转型发展主力军作用。
第一节 重点抓好森林资源保护经营主责主业
深入落实新《森林法》和《天然林保护修复制度方案》,以更严的举措、全新的理念加强保护,强化经营。完善森林资源管护责任制体系,加强森林资源管护站点等基础建设,提高管护效率和应急处理能力。充分运用高新技术,构建全方位、多角度、高效运转、天地一体的天然林管护网络。
持续实施后备资源培育任务,做好更新造林、补植补造、改造培育工作,提高林分质量。加快国家储备林建设,重点培育乡土大径级和珍贵树种用材林为主体的储备林基地。建设林木良种繁育体系,大力研究和推广生物制剂、稀土、菌根等先进技术在育苗上的应用。推进天然次生林改造修复,提高林地生产力。统筹推进山水林田湖草综合治理,促进森林质量稳步提升。
科学防治林业有害生物。建设应急防治指挥系统,组建专群结合的应急防治队伍,加大低毒低残留农药防治、生物农药防治等无公害防治技术以及航空作业防治、地面远程施药等先进技术手段的推广运用,提升有害生物灾害应急处置水平。
提高森林防火扑救能力专业化水平。持续推行“四网四化”和“农林联防”,完善技防、物防与人防相结合的现代森林防火体制,有效利用航天遥感技术、无人机、防火专用飞机、信息平台等新技术重点建设预警监测系统、阻隔系统、通讯和信息指挥系统,提升各重点火险区扑救装备能力建设,确保森林资源安全。
通过国家自然保护区和国家公园等重点建设工程,开展重要栖息地恢复和环境修复,提升生态系统完整性,改善珍稀濒危物种生存环境,利用现代高科技手段和装备,整合提升管护巡护、科研监测、公众教育和支撑能力系统,构建天空地一体化、全覆盖、智慧化的立体保护网络。推进智慧林业和大数据系统建设,实现生态资源一体化、立体化、精准化管理。
第二节 构建集团现代企业管理新机制
持续完善伊春森工集团及所属林业局公司党委集中统一领导,董事会、监事会、经理层各负其责、运转协调、有效制衡的公司法人治理结构,建立健全相关议事规则、管理制度、部门职责,推进现代企业制度建设,完成用工、人事、薪酬三项制度改革,实现企业规范高效运行。切实转换企业经营机制,通过大力发展混合所有制,构建多元化产权体系,放大国有资本效能,激发企业发展的活力和创新力,提升企业核心竞争力和盈利能力,形成多元化资本布局、多样化盈利模式,提升国有资本保值增值能力,全面推动集团管理新机制。
第三节 加快建立现代林业生态产业体系
坚持“生态就是资源,生态就是生产力”,充分释放生态优势,通过资源资本化的实现机制,将生态资源更多的转化为生态产品,通过经济林基地和碳汇林基地建设,增加生态产品有效供给,形成生态富矿,努力打造现代森工经济新格局,提升“伊森”生态产品品牌影响力。
把伊春森工集团作为森林生态旅游发展主阵地,优先发展森林生态旅游产业,整合资源,盘活存量,优化空间布局,完善配套功能,做强旅游集合区,开发精品环线,辐射带动全域旅游联动发展。优化旅游产品供给,创新营销理念,推动四季旅游均衡发展。优化人力资源结构,出台务实管用政策措施,在全民参与中实现广义旅游产业大发展。
积极推进北药产业的全产业链发展的模式。推广适合本区域发展的北药先进栽培模式,通过推行生态种植、野生抚育、仿生栽培、绿色有机栽培技术,大幅提升道地中药材种植面积,提高药材品质,搞好GAP认证。加强中药材基地建设,推动基地规模化、标准化发展,发挥中药龙头企业的带动示范作用,实现由原料种植向初级、精深加工转变。推动与格润药业等本地药企以及与修正药业等国内知名药企的深度合作,发挥中药龙头企业的带动示范作用,打造东北中药材生产加工基地。
合理利用林业资源,在保障森林生态系统质量前提下,牢固树立绿色发展理念,进一步优化资源管理制度供给,科学规划木本粮油和林下经济产业布局。加快构建现代森林畜牧业生产体系。构建规范化养殖、标准化生产、产业化经营、社会化服务的现代畜牧业生产体系,实现产品的多样化、特色化、系列化、精品化。加快畜产品加工企业建设和提档升级,增加养殖产品附加值、延长加工产业链条,开发肉食动物精深加工产品,构建集养殖、销售于一体的产业链,更好满足人民群众多元化森林食品产品消费需求。
第四节 全面推进林场撤并和振兴发展
将林场(居民区)数量由195个撤并到100个左右,减轻资源保护压力,实现人口等生产要素合理聚集,形成新的发展动能。在全面履行好森林资源经营保护职责基础上,坚持“功能细分、各有侧重、因地制宜”原则,将林场划分为管护型、产业型、综合型三类,实现分类建设、差异化发展。
第五节 持续增进企业职工福祉
妥善做好富余职工安置工作,突出解决好季节性就业、大龄劳动力就业和困难家庭就业问题,通过造林抚育管护等天保工程项目、发展接续替代产业、以创业带动就业、组织劳务输出等多种举措,确保富余职工稳定就业。完善企业帮扶困难职工机制,与政府低保救助、大病医疗救助、特困供养等措施互为补充,有机结合,切实保障困难职工生活。实现在岗职工全面增资基础上,采取多种措施增加经营性收入,让职工有更多获得感。对“两供一业”等继续由森工企业代管的社会事业职能机构,实行内部分开、管办分离、市场化运作,有效提升管理水平,为职工群众提供更加优质的服务。加强林场污水、垃圾、饮水安全等基础设施建设和医疗、养老、文化等公共服务设施建设,提高环境绿化水平,有效改善人居环境,增强社会服务保障能力。切实履行社会责任,在全市经济社会发展大局中充分发挥省属企业示范引领作用。
第八章 优化国土空间布局,推进区域协调发展和新型城镇化
坚持区域协调发展,推进新型城镇化,促进各类要素合理流动和高效集聚,构建高质量发展的国土空间新格局,建设生态之城、人文之城、旅游之城、宜居之城。
第一节 构建国土空间开发保护新格局
坚持规划先行,着眼即将到来的“高铁时代”,把握森林城市主基调,综合考虑城市的空间合理性、风貌整体性、文脉延续性,对城市建设进行科学规划,增强系统性和全局性,建设宜居宜业宜游森林城市。结合部分行政区划调整,优化国土空间格局,合理引导人口和资源要素有效配置,构建嘉荫、汤旺、丰林北部板块,铁力、南岔、大箐山南部板块,金林、伊美、乌翠、友好中部板块,北中南“三大板块”协同发展,实现功能明显、优势互补。中部板块以伊美区至乌翠区为轴线,打造金林、伊美、乌翠、友好“四大组团”,构建层次鲜明的带状城市建设体系,形成“一轴四组团”新的中心城区发展格局。坚持老城区做减法、新城区做加法,伊美区向西南发展,推动老城区、新区和高铁站区域穿点成线,提升综合服务功能。乌翠区围绕伊春高铁西站周边科学布局、统筹推进,打造“高铁时代”区域中心。友好区作为伊鹤高速公路“拐点”,发挥缓解中心城区交通拥堵问题、“无缝”连接高铁站和林都机场作用。围绕建龙西钢建设,推进金林区做配套、搞服务,促进上下游产业发展,建设工业强区。
第二节 高质量发展县域经济
主动融入生态功能区和区域协调发展战略,加快县域经济高质量发展。嘉荫作为边境县,汤旺、丰林、大箐山作为生态县,铁力、南岔作为综合类县(市),各自依托优势资源禀赋和产业基础,强化招商引资和项目建设,做强做优立县特色主导产业,增强辐射带动能力。推动嘉荫县兴边富民,完善边境基础设施,提升基本公共服务能力,推进生态、界江、少数民族文化、恐龙文化等优势资源整合,发挥边民互市贸易区作用,推进边境物流枢纽和通道建设,彰显边境县地域特色,建设美丽边城。推进汤旺、丰林、大箐山3个生态县建设,统筹山水林田湖草一体化保护和修复,推进绿色发展,做大做强生态产业,推动生态产品高质量供给。增强南岔县人口和生产要素集聚能力,加强道地药材基地建设,打造集种植、加工、生产、销售、观光为一体的北药特色产业链,打造黑龙江中药材基地建设示范县。发挥铁力市区域优势,做大做强现代农业和园区产业,形成新的经济增长极,打造伊春“南大门”新形象。创新县域经济发展政策环境,推动地方与林业局公司实现地企深度融合发展,形成优势产业集群。增强争先晋位意识,发挥考核指挥棒作用,形成竞相发展态势,推动县域经济整体跨越。
第三节 推进以人为核心的新型城镇化
统筹城市规划、建设、管理,合理确定城市规模、人口密度、空间结构,依托快速铁路和高速公路网,推动人口、产业向城镇集聚,促进区域协调发展,强化历史文化保护,塑造旅游城市风貌,让人们望得见山、看得见水、记得住乡愁。树立全生命周期管理理念,加强规划引领,加强行政区划调整后续工作,推进城市管理精细化,完善城镇化体系。
实施城市更新行动,推进城市生态修复、功能完善工程,加强老旧小区改造和管网改造,推进城区老旧小区搬迁改造工程,加快实施保障性安居工程,探索实施地下综合管廊建设。加强基本公共服务和基础设施建设,按照城镇人口变化趋势,加强公共交通、城市道路、“三供三治”、城市公园绿地等市政基础设施和教育、医疗卫生、文化体育、养老等公共服务设施建设,提升城市品质。增强城市抗洪排涝能力,解决“城市看海”问题,提高新型城镇化质量。推动城区绿化,提升树冠、花草密度,强化绿道建设,实施《伊春市国家森林城市建设总体规划》,改善人居生态环境,提高全民生态道德文化素质,夯实可持续发展的基础,建成具有鲜明地域特色、生态宜居宜业宜游的国家森林城市。推动绿色城市、智慧城市、人文城市建设,加强新型社区、智慧社区建设,加强城市管理综合执法,提升社会治理能力,创新公共服务供给方式,引入市场机制,扩大政府购买服务规模,实现供给主体和方式多元化,提升城市治理水平。推动以县城为重要载体的新型城镇化建设,推进新设县、镇补短板强弱项,全面加强基础设施、公共服务配套设施规划建设,提升承载能力。结合区位条件和发展基础,推动小城镇建设与文化特色、产业发展相融合,重点规划建设一批中心镇、特色小镇,推进集群化、特色化、差异化发展,增强示范带动作用。
深化户籍制度改革,落实居住证制度,促进有能力在城镇稳定就业和生活的农业转移人口举家进城落户,并与城镇居民享有同等权利和义务。建立城镇住房保障体系,整合土地资源,建设文旅康养地产,探索支持森工集团建设租赁住房,完善长租房政策,规范二手房市场秩序,有效增加保障性住房供给。
第四节 全面推进乡村(林场)振兴
坚持一体谋划、一体推进,科学组织实施。统筹乡村(林场)规划设计,形成合理布局和良好的乡村(林场)风貌。实施乡村建设行动,高质量推进林场基础设施补短板,做好通乡、通村道路等基础设施项目建设。公共服务能力实现较大提升。因地制宜推进乡村(林场)改厕、生活垃圾处理和污水处理,改善乡村(林场)人居环境,建设美丽乡村(林场)。严格落实四不摘要求,做到扶贫机构不变,党政责任不变,政策投入不变。巩固拓展脱贫攻坚成果,防止返贫和发生新的贫困,实现拓展脱贫攻坚成果与乡村(林场)振兴有效衔接,强化就业扶贫、产业扶贫等后续扶持,加强扶贫项目监督管理,推动特色产业可持续发展,增强脱贫内生动力和发展能力。健全返贫监测和帮扶机制,建立农村低收入人口和欠发达地区帮扶机制,推进困难林区群众脱贫,全力推进脱贫群众迈向富裕。
第九章 坚持创新引领,创新驱动内生动力全面激活
坚持创新在社会主义现代化建设全局中的核心地位,深入实施创新驱动发展战略,激发全社会创新创业创造活力,提升创新发展能力。
第一节 健全创新平台体系
整合优化科技资源配置,推动科技创新平台建设体系化、协同化。加强企业技术研发机构建设。引导大中型企业建立企业技术中心、工程(技术)研究中心等开发机构,完善研发条件,集聚研发人才,围绕生产实际问题开展科技攻关与产品研发;鼓励中小企业以科研机构为技术依托,建立技术中试、工业试验、生产示范基地,为中小企业向科技型企业发展提供科技支撑。
加快产学研协同创新平台建设。支持地方政府、企业与省内外高等院校、科研院所开展广泛的产学研合作,联合建立院士工作站、科学家工作室、协同创新中心等协同创新平台。支持企业与高校、科研院所组建新型研发机构,推动域外科技研发机构在我市设立分支机构,推进产学研协同创新。加强老科协组织建设,发挥组织作用。
发展面向全产业服务的共性技术平台。完善提升产业技术研究院的科研和服务水平,满足技术需求。围绕伊春主导产业,组建产业技术创新联盟,整合和集聚创新资源,凝炼产业需求,联合开展科技攻关、技术标准编制、科技交流与合作等科技创新活动,提高科技创新供给能力,促进产业技术水平提升。
第二节 提高企业技术创新能力
强化企业创新主体地位,推动各类创新要素加速向企业集聚。加大市级科技计划对企业技术创新的支持力度。支持企业根据自身需求,解决企业发展的技术瓶颈问题,提升企业核心竞争力。建立以企业为主体,产学研相结合的项目实施新机制,对重大专项和产业化前景看好的项目,优先支持有条件的企业牵头承担,或由企业与科研院所联合承担,开展技术创新。
大力培育科技型企业。引导各类主体创办科技型企业,给予科技型中小微企业创新补助。推进科技企业孵化器建设,提高创业孵化、人才培训、知识产权、企业融资等公共服务能力,服务科技型中小企业发展。实施科技型企业“小升高”培育计划,对科技创新能力强、研发投入比重大、新产品产出多的科技型企业开展全流程专业化服务,培育高新技术企业和创新型领军企业。
引导企业提高研发投入。持续增加财政科技投入,发挥财政科技经费“四两拨千金”作用,带动企业加大研发投入。落实企业研发加计扣除等税收优惠政策,各类财政扶持资金优先支持有研发投入的企业。积极落实高新技术企业所得税减免、高新技术企业认定后奖励以及省市研发投入后补助等科技扶持政策,鼓励企业将奖补资金“反哺”研发投入。
强化企业知识产权工作。深入实施知识产权战略,培育和发展拥有自主知识产权的专利优势企业。提升知识产权创新、运用、保护和管理能力,科学指导企业研发和市场规划,促进产品开发和侵权规避,促进企业自主知识产权数量和质量的提高,进一步提高企业自主创新创造能力。
第三节 加速科技成果高质量转化
坚持向科技成果转化要发展,以科技创新催生经济发展新动能。实施重大科技成果转化项目。围绕省“百千万”工程与战略性新兴产业等重点领域,支持建龙西钢等企业牵头实施创新水平高、产业带动性强、具有重大突破性的重大科技成果转化项目。建立与省内外科研院所和高校合作机制,促进科技创新成果对接合作,围绕森林食品、中药材等领域,推动一批重要科技成果在伊春高质量落地转化。
强化科技成果转移转化服务。加强专业化技术转移服务机构建设,鼓励服务机构为科研团队提供全过程成果转化服务。促进技术合同交易,落实省市技术交易补助奖励政策,增强技术交易动力。培养技术转移人才,依托科技服务机构建立一支懂技术、懂科技金融的专业化技术经纪人队伍,提高科技成果转移转化专业服务能力。
促进科技成果向县域转移转化。贯彻落实省级高新区市(地)全覆盖要求,立足区域资源条件,谋划推进省级高新区建设,打造区域性创新高地,提升创新引领效能。加强北药、森林食品、循环经济等科技园区建设,组织实施促进县域经济发展的科技特派员项目,以科技成果转化促进县域经济高质量发展。
第四节 激发人才创新创造活力
强化多层次人才支撑,激发人才创新创造活力。推动“引进来”,畅通人才流入渠道;聚焦“培养好”,提升人才队伍素质;落实“沉下去”,集聚人才资源。
推动“引进来”,畅通人才流入渠道,落实高端人才引进政策。实施柔性人才引进战略,加快形成稳定科研团队,重点攻关我市经济发展重大问题。重点资助林下经济、农业重点项目等急需优秀人才。鼓励建设校企合作项目,推进市校专项工程。建立本地在外人才回流机制。
聚焦“培养好”,提升人才队伍素质。改进创新科技人才培养方式,激励创新型科技人才发挥聪明才智。促进基层技术人才定向培养,探索基层技术人才长期培养机制,为农村发展党员、村“两委”班子做好人才储备。
落实“沉下去”,集聚人才资源。推动各类人才、项目、资源向基层下沉,鼓励各类人才下乡、进林场服务。建立专业技术人员到乡村、企业挂职、兼职和离岗创新创业制度。创新科技人员下乡活动模式,深入推行科技特派员制度。积极推行“专家+新型农业经营主体”结对帮扶科技服务新模式。
第十章 全面融入新发展格局,塑造竞争发展新优势
紧紧扭住扩大内需这个战略基点,发挥自身优势,全面融入新发展格局,提高综合竞争能力和水平,努力形成需求牵引供给、供给创造需求的更高水平的动态平衡。
第一节 抢抓新发展格局机遇
把实施扩大内需战略同深化供给侧结构性改革有机结合起来,贯通生产、分配、流通、消费各环节,实现上下游产供销有效衔接,降低全社会交易成本。强化服务保障,提升我市企业开拓市场能力,加快提高集群配套水平,提升供给体系对国内需求的适配性和竞争力,提高市场占有率,提供优质旅游服务,扩大生态绿色产品供给规模。协同科技创新和技术攻关,巩固传统绿色产业优势,布局战略性新兴产业,转变中低端产业链结构,提升产业链现代化水平,构建安全、可控的供应链体系。用好国内国际两个市场两种资源,支持企业开拓国际市场,扩大贸易规模,提升贸易质量。抓好扩大内需政策承接,研究推出一批重大政策、重大改革措施、重大工程项目,大力促进城乡循环、区域循环、产业链供应链循环和内外市场循环,提升伊春在国内国际“大循环、双循环”中的嵌入度和贡献率。
加强需求侧管理。完善扩大内需政策支撑体系,落实减税降费政策,切实降低消费者负担,破除抑制生产性、生活性消费和投资的体制机制障碍,促进住房、汽车、家电、信息、文化服务等消费健康发展,形成需求牵引供给、供给创造需求的更高水平动态平衡。
第二节 推动基础设施高质量建设
推进重大工程建设,构建现代化综合交通运输体系。实现哈伊高铁建成通车,加快融入全国“高铁一张网”,以及以哈尔滨为中心的“1小时、2小时城市经济圈”。推进鹤伊高速建设,加速融入全国“高速一张网”。到2025年,普通国道基本建成二级及以上公路。结合哈伊高铁、鹤伊高速建设,统筹谋划全市交通网络布局,全面提升交通质量和网络水平。推进“智慧交通”建设,提高现代指挥调度和综合运输服务能力。推动伊春林都机场增设通用航空服务功能,推进嘉荫通用机场建设。
围绕安全水利、民生水利、资源水利和环境水利,统筹流域治理与区域治理,统筹城乡水利协调发展,统筹工程措施与非工程措施,大力推进水利现代化建设。按照流域内干流开发优先、支流保护优先原则,提高水资源利用效率,有序进行汤旺河干流梯级水电站开发建设。
推进水利基础设施建设,加强汤旺河堤防、中小河流治理、山洪灾害防治等防洪减灾工程建设,补齐抵御灾害能力短板。
因地制宜开发利用风电、水电、生物质发电、光伏发电、地热资源等清洁能源。鼓励工业余热余压、生活垃圾等能源资源进行发电建设。鼓励能源扶贫。鼓励“新能源+”智慧能源建设。优先采取就地消纳方式,防止弃风、弃光和部分输电网闲置等资源浪费问题发生,全面提升能源系统效率。
大力开展天然气综合利用项目,重点建设应急储气设施。按照全省一张网、融入全国网、市县全覆盖、城燃市场化管网架构,充分利用“气化龙江”契机,提高天然气利用水平,拓展天然气利用领域。加快推进应急储气设施、城区燃气管网建设,完善储气调峰辅助服务市场机制,提升天然气储备能力,县级以上地方政府形成日均3天的储气能力,城市燃气企业形成年用气量5%的储气能力。
有序推进煤电项目核准,严格控制新增煤电产能,提高煤炭清洁高效利用。
加快城市电网建设,增加充电基础设施,进一步优化电网结构。构建结构清晰、供电可靠、运行灵活的网架,服务“新基建”,满足5G用电需求,满足公用充电设施需求,提高供电可靠性,逐步实现自动化、智能化电力发展。构建清洁低碳、安全高效现代电力工业体系,推动电力基础设施高质量发展。
实施城市更新工程,推进集中供热设施建设,老旧小区改造、市政管网更新、城镇路网升级,继续推进保障性住房建设和重点区域棚户区改造,推进城市高质量发展。
第三节 促进消费升级
增强消费对经济发展的基础性作用,顺应消费升级趋势,激发消费新潜力。健全促进消费的体制机制,提升传统消费,培育新型消费,适当增加公共消费。创新消费模式和业态,发展无接触交易服务,鼓励在线教育、互联网医疗、直播电商等消费新模式新业态发展,促进线上线下消费融合发展。扩大绿色消费、健康消费、安全消费、节假日消费,加快打造“夜经济”和特色商业街区。发展服务消费,放宽服务消费领域市场准入条件,推进生活性服务业向高品质和多样化升级,加快医疗康养、文化、体育、家政服务等产业发展。健全现代流通体系,完善现代商贸市场、冷链物流体系,创新流通新业态。优化消费环境,推进消费领域诚信体系建设,强化消费者权益保护。
第四节 扩大有效投资
优化投资结构,保持投资较快增长,发挥有效投资对优化供给结构的关键作用。加快补齐基础设施、公共卫生、民生保障等领域短板,提高投资补短板、增动能、拓潜力的精准性和有效性。突出产业政策导向,聚焦消费新增长点,扩大现代服务、战略性新兴产业投资。实施项目带动战略,强化重大项目、重大工程的谋划、储备和滚动实施,推进新型基础设施、新型城镇化、交通水利等重大工程建设,谋划建设一批强基础、增功能、利长远的重大项目。深化投融资体制改革,激发民间投资活力,发挥政府投资撬动作用,形成市场主导的投资内生增长动力。
第五节 构建高水平对外开放新格局
完善对外开放体制机制,主动服务和融入“一带一路”“中蒙俄经济走廊”建设,健全以对俄和东北亚为重点的文化交流、经贸合作、科技共享等多渠道、多形式、多层次交往合作机制,全面推进对俄经贸合作战略升级。推动嘉荫口岸复关,推动外向型产业集聚发展。高质量建成嘉荫边民互市贸易区,构建互利共赢的产业链供应链合作体系。健全国际、国内友好城市合作常态化联络机制,聚焦重点地区、重点行业,加大招引联力度,促进国内区域合作,推动对口合作取得更大成果,促进更大范围、更宽领域、更深层次开放。推进国际产能和装备制造合作,加强营销和售后服务网络建设,推动装备、技术、服务走出去,带动高附加值产品出口。加快引进森林生态旅游、森林食品、养生养老等领域的外商投资,提高利用外资质量和水平。引进金融机构跨境结算功能性总部,建设对俄跨境人民币结算中心,打造中俄数字经济创新发展区。探索建立与国际接轨的国际人才引进和技能人才评价体系,打造吸引汇聚人才平台。全面贯彻新时代党的治疆治藏方略,扎实做好援疆援藏工作。
第十一章 坚持社会主义核心价值观,推动林区文化事业和文化产业繁荣发展
坚持马克思主义在意识形态领域的指导地位,坚持以社会主义核心价值观引领文化建设,坚定文化自信,围绕举旗帜、聚民心、育新人、兴文化、展形象的使命任务,加强社会主义精神文明建设,为推动伊春振兴发展提供强大精神文化支撑,建设文化强市。
第一节 提高社会文明程度
推动形成适应新时代要求的思想观念、精神风貌、文明风尚、行为规范。深入开展学习贯彻习近平新时代中国特色社会主义思想主题教育,推动党的创新理论深入人心。推进理想信念教育常态化制度化,加强党史、新中国史、改革开放史、社会主义发展史教育,加强爱国主义、集体主义、社会主义教育。推进公民道德建设,健全志愿服务体系。弘扬诚信文化,提升诚信建设水平。深化精神文明创建,巩固提升全国文明城市创建成果。弘扬民族精神、时代精神、伟大抗疫精神,传承红松精神、抗联精神、马永顺精神,让伊春优秀精神植根于林区群众心中。提倡艰苦奋斗勤俭节约,开展以劳动创造幸福为主题的宣传教育。推进移风易俗,弘扬时代新风,加强家庭、家教、家风建设。加强网上思想文化阵地建设,唱响主旋律,传播正能量。
第二节 提升公共文化服务水平
加快建立现代化、标准化、均等化公共文化服务体系,全面提升我市公共文化服务水平。实施文化惠民工程,提升博物馆、图书馆、文化馆、展览馆公益化服务水平,完善基层文化基础设施,提升基层公共文化服务供给。实施文艺产品质量提升工程,深入挖掘生态文化、林区文化、红色文化资源,不断推出反映林区新气象、讴歌人民新创造的林区文艺精品。推动媒体深度融合,实现县级融媒体全覆盖,加快推进融媒体中心建设。坚持传统与现代相结合,高标准办好“一个台”“一份报”“一张网”。完善非遗文化保护传承机制,做好古树名木、林区历史建筑保护工作。广泛开展群众性文化活动,推动公共文化数字化建设,提升“书香伊春”建设水平。实施物质文化遗产和非物质文化遗产保护工程,加强历史文化遗产保护传承。发展档案和地方志事业。全面提高我市文物保护管理利用整体水平。
第三节 推动现代文化产业高质量发展
坚持把社会效益放在首位、社会效益和经济效益相统一,深化文化体制改革,扩大优质文化产品供给。坚持守正创新,加强现代文化产业体系和市场体系建设。推进文化产业数字化,加快发展新型文化企业、文化业态、文化消费模式。围绕“文化+旅游”,深入推进文化和旅游融合发展,将更多体现伊春特色的文化理念、文化元素、文化符号融入旅游发展全过程,以文塑旅、以旅彰文,加强对外文化交流,讲好伊春故事。推出生态文化产业链培育机制,重点建成一批具有地域特色和创新优势的知名文旅企业,推出一批具有森林生态文化特色的精品力作,培育一批懂经营、会管理的文旅产业人才。
第十二章 提高人民生活品质,不断满足林区群众对美好生活新期待
坚持以人民为中心的发展思想,深入实施民生工程,积极办好民生实事,让林区群众获得感、幸福感、安全感更加充实、更有保障、更可持续,扎实推动共同富裕。
第一节 提高人民收入水平
坚持城乡居民收入增长和经济增长同步、劳动报酬提高和劳动生产率提高同步,力争“十四五”期末城镇常住居民可支配收入与全国平均水平差距明显缩小,农村常住居民人均可支配收入高于全国平均水平。稳步提高林业职工收入,健全机关事业单位工资制度,建立基本工资标准的正常调整机制。落实事业单位绩效工资制度,逐步实行以增加知识价值为导向的分配政策。健全各类生产要素由市场评价贡献、按贡献决定报酬机制,努力增加居民经营性收入,拓宽居民财产性收入渠道。提高低收入群体收入,扩大中等收入群体。完善农民工工资支付保障长效机制,完善保证金制度、欠薪应急周转金制度。坚持多劳多得,提高劳动报酬在初次分配中的比重,重视发挥第三次分配作用。
第二节 强化就业优先政策
实施更加积极的就业政策,完善创业扶持政策,加强对灵活就业、新就业形态的支持。促进以高校毕业生为重点的青年就业和农村转移劳动力、城镇困难人员、退伍军人、残疾人就业,降低长期失业人员比例。扩大公益性岗位安置,对就业困难人员实施托底帮扶。着力帮扶残疾人、零就业家庭成员就业。完善创业扶持政策,加强对灵活就业、新就业形态的支持,提高技术工人待遇。完善促进创业带动就业、多渠道灵活就业的保障机制,健全人力资源市场供求信息和失业监测预警机制。坚决防止和纠正就业歧视。开展“双创”活动。落实就业创业支持政策,加快产业孵化基地一体化服务平台建设。
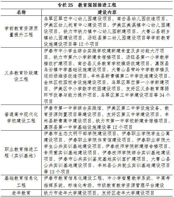
第三节 办好人民满意的教育
坚持教育优先发展,在经济社会发展规划上优先安排教育、财政资金投入上优先保障教育、公共资源配置上优先满足教育需要。落实立德树人根本任务,坚持“五育并举”。树立健康第一的教育理念,增强学生身体素质,锤炼意志品格,提高审美和人文素养。把劳动教育纳入人才培养全过程,依托我市国家级、省级、市级研学营地和基地,广泛开展研学实践活动。加快教育信息化建设,建设全市教育资源公共服务平台和教育管理公共服务平台,到2025年建成覆盖全市中小学校各年级各学科的优质数字教育资源体系。深化教育领域综合改革,全面推进新时代教育评价改革和义务教育学校教师“县管校聘”管理体制改革。实施新时代教师队伍建设工程,加强基础教育教研工作,加大县域内校长、教师交流轮岗力度,打造高素质专业化创新型教师队伍。
大力推进学前教育普及普惠发展,进一步完善教育资源布局。到2025年,学前三年毛入园率达到90%以上,普惠园覆盖率达到82%以上,公办园在园幼儿占比达到75%以上;推进3岁以下婴幼儿照护服务;县域义务教育均衡水平进一步提高,优质均衡县(市)、区通过国家验收的比例达到100%;推进普通高中教育优质化、特色化发展,实施新高考新课程改革,高中阶段教育普及率达到95%以上;适龄残疾儿童少年教育应安置率达到100%。
完善职业教育布局,增强职业教育的适应性,职业院校以服务林区经济发展为导向,对接我市森林生态旅游、森林康养、森林食品、北药、木业加工、绿色矿业等重点产业,深化产教融合,开展校企合作。围绕“教育+旅游”,推进全市研学实践等自然教育市场化、企业化发展。
支持和规范社会力量办学,持续开展校外培训机构专项治理,促进民办教育健康发展。加强社区教育阵地建设,建立县(市)区社区教育学院全覆盖网络体系,创新社区教育载体和形式,积极开展老年教育、青少年校外教育和面向社区服务人员的职业技能培训,构建全民终身学习体系。
第四节 完善多层次社会保障体系
以增强公平性、适应流动性、保证可持续性为重点,建立更加公平更可持续的社会保障制度,持续提高社会保障水平。落实渐进式延迟法定退休年龄。实施全民参保计划,全面实施城乡居民大病保险制度,推进基本医疗保险市级统筹,完善重大疫情医疗救治费用保障机制。完善城镇职工养老保险制度和保险关系转移接续机制,完善失业保险和工伤保险制度。推动社会组织培育发展,完善社会工作服务体系,预防并解决社会问题,促进社会和谐发展。落实党管青年原则,完善青年发展政策体系和工作机制,优化青年成长环境。完善退役军人工作体系和保障制度,贯彻落实男女平等基本国策,保护妇女儿童合法权益,健全老年人、残疾人关爱服务体系,贯彻落实儿童优先原则,完善困境儿童保障体系,增强流浪未成年人救助保护工作,提高医疗救助、就业援助和教育援助水平,加大对智慧小区、基层派出所、社区网格调解救助、社戒社康等基层基础工作投入和保障力度。构建完善的社会福利、慈善事业、优抚安置等制度体系。
第五节 全面推进“健康伊春”建设
把保障人民健康放在优先发展战略地位,坚持预防为主、防治结合,为人民群众提供全方位全周期健康服务,加快形成有利于健康的生活方式、生产方式、经济社会发展模式和治理模式,实现健康和经济社会良性协调发展。改革疾病预防控制体系,完善突发公共卫生事件监测预警机制,完善重大疫情防控救治体制机制,全面提升公共卫生防控和救治能力。深化医药卫生体制改革,加快优质医疗资源扩容和区域均衡布局。加强基层医疗卫生机构建设,解决好医疗卫生服务“最后一公里”问题。推进“互联网+医疗健康”服务体系建设,推广远程医疗。加强尘肺病等职业病防治工作。大力发展中医药事业,加强中医药服务体系建设。围绕“健康+旅游”,加快健康产业发展。深入开展爱国卫生运动,促进全民养成文明健康生活方式。
第六节 开创体育事业发展新局面
围绕满足林区群众需求,统筹全民健身场地设施建设,加快补齐县(市)区体育场馆建设短板,把体育基础设施建设纳入乡村(林场)振兴战略,构建更高水平的全民健身公共服务体系。加强学校体育工作,开齐开足体育课,让学生在体育锻炼中享受乐趣、增强体质、健全人格、锤炼意志。发展冰雪健身项目,推进冰雪运动发展。围绕“体育+旅游”,坚持政府主导、社会广泛参与的办赛机制,采取政府购买服务、森工集团冠名等方式,鼓励和支持社会组织举办体育赛事,并结合自驾游、康养游、健身游开发系列体育旅游产品,打造独具伊春特色的体育旅游品牌。扩大体育消费,推动体育产业高质量发展。广泛开展全民健身活动,发展健身休闲产业,促进群众体育、竞技体育、体育产业和体育设施建设均衡协调发展。
第七节 积极应对人口问题
开发老龄人力资源,发展“银发经济”,培育发展老年教育、老年体育、老年旅游等多元服务业态。健全基本养老服务体系,发展普惠型养老服务和互助性养老,发展社区居家养老,支持家庭养老。推进公办养老机构设施升级改造,支持社会力量发展养老机构,做好特殊困难老年人兜底保障。推进养老事业和养老产业与文化旅游医疗康养产业相互融合、协同发展,积极发展“候鸟式”养老等新业态,开发系列集慢性病防治、观光度假、绿色食品配餐为一体的健康养老产品。打造中医保健、康复疗养、老年护理等医养结合新业态。优化生育政策,增强生育政策包容性,提升优生优育、妇幼保健等服务水平,发展普惠托育服务体系,降低生育、养育、教育成本,促进人口长期均衡发展。
第十三章 统筹发展和安全,建设更高水平的平安伊春
深入贯彻总体国家安全观,把安全发展贯穿发展各领域和全过程,提高安全发展能力水平。
第一节 保障国家国防安全
坚定维护国家安全和制度安全,建立健全国家安全风险研判、防控协同、防范化解机制,严防敌对势力渗透、破坏、颠覆、分裂活动。构建党政军警民一体化强边固防、联防联治机制,建立边境口岸突发事件联合应急处置机制,提高管边控边治边能力。推进边防执勤交通设施建设,加快边防执法设备提档升级,全面改善水上执法条件,增强打击违法犯罪活动能力,维护边境地区社会安全稳定。推进边防拦阻报警设施建设。推进边防数据信息深入融合,加快推动“数字边防”“智慧边防”建设,提高边境地区信息化、智能化管控工作水平。推进边境管控辅助设施建设,保障重要地段管控和偏远地段执勤、驻勤生活需要,全面改善执勤、驻勤条件。
完善国防动员体系,提高国防动员能力,加强全民国防教育,推进人防指挥所和疏散地域(基地)建设。在创新国防动员体制机制基础上,健全和拓展军民融合发展的组织管理体系、工作运行融合体系和政策体系,建立各级军民融合领导机构。实施军民融合发展战略,形成全要素、多领域、高效益的军民深度融合发展格局。
继续做好双拥和优抚安置工作,密切军政军民团结。发扬拥军优属、拥政爱民光荣传统、军政军民关系持续巩固加强国防教育和爱国主义教育,大力弘扬英烈精神,加强烈士纪念设施保护和管理。到2025年,基本建成坚强有力的退役军人事务组织管理体系、高效先进的工作运行体系、系统完备的政策制度体系,退役军人事务治理体系更加完善,治理能力和服务保障水平显著提升。支持驻伊解放军和武警部队现代化建设。
第二节 保障国家生态安全
统筹实施生态保护和修复,深入实施退耕还林还草还湿,进行过采矿区以及废弃地的修复和治理;以自然修复为主,辅以科学合理的人工措施,在荒山荒地合理造林,连通生态廊道,开展受损自然生态系统修复。建立生态安全监测智慧平台,强化国土空间规划和用途管控,依照新行政区划落实生态保护红线、永久基本农田、城镇开发等空间管控边界,强化资源环境底线约束,建立健全风险评估和应急处理机制,筑牢国家生态安全屏障。同时,立足自身优势,努力在保障国家粮食安全、能源安全、产业安全等方面体现伊春担当、作出伊春贡献。
第三节 保障人民生命财产安全
贯彻落实中央和省委关于加强公共安全的重大部署和责任要求,建立科学、规范、系统、动态的公共安全管理长效机制,健全公共安全管理格局,实现对公共安全风险的有效预防、控制和应对,坚持人民至上、生命至上,全面提高公共安全保障能力。完善落实安全生产责任和管理制度,实行党政同责、一岗双责、失职追责。强化预防治本,改革安全评审制度,健全预警应急机制,及时排查化解安全隐患,坚决遏制重特大安全事故频发势头。着力健全安全生产责任体系,实行最严格的交通管理,加强交通安全工作。加强消防安全责任体系、完善火灾防控体系、消防基础设施、防火人才队伍和通信保障建设。深化道路运输、非煤矿山、危险化学品、冶金工贸等重点行业领域专项整治。着力强化基础保障,实施安全发展战略,不断推进国家安全发展示范城市建设,不断完善企业双重预防机制、安全生产标准化建设,有效控制事故风险,坚决遏制重特大生产安全事故发生,大力提升整体安全生产水平,保障全市安全生产形势总体平稳。强化生物安全保护,强化食品药品监管,建立科学完善的食品药品安全治理体系。加强地震、气象等领域基础能力建设,提高自然灾害综合防御能力。做好禁毒、戒毒相关工作。
第四节 维护社会稳定和安全
坚持和发展新时代“枫桥经验”,畅通和规范群众诉求表达、利益协调、权益保障通道、建立源头防控、排查梳理、纠纷化解、应急处置的社会矛盾综合治理机制。推进立体化、法治化、专业化、智能化社会治安防控体系建设,打造城乡统筹、网上网下融合、人防物防技防结合、打防管控一体的社会治安防控格局。推进扫黑除恶长效常治,加大打击违法犯罪力度,维护社会良好秩序。健全风险防控机制,提高风险化解能力。全面加强网络安全保障体系和能力建设,建立完善网络综合治理体系。夯实基层社会治理基础,推动社会治理重心向基层下移,构建自治、法治、德治相融合的基层社会治理格局。加强系统治理、依法治理、综合治理、源头治理,完善基层民主协商制度,推进社会治理共同体建设,加强综治中心建设,完善社会网络化服务管理,推进市域社会治理和基层治理能力体系现代化,到2025年全面完成市域社会治理试点任务,成功创建“全国市域社会治理现代化试点合格城市”。
第十四章 坚持党的全面领导,保障规划顺利实施
深入贯彻落实党中央和省、市委各项部署,做好规划制定和实施,凝聚各方力量,带领林区群众积极投身全面振兴全方位振兴、让老林区焕发青春活力伟大实践。
第一节 坚持和加强党的全面领导
全面落实党的领导制度,贯彻党把方向、谋大局、定政策、促改革的要求,深入学习贯彻习近平新时代中国特色社会主义思想,增强“四个意识”、坚定“四个自信”、做到“两个维护”,自觉在思想上政治上行动上同以习近平同志为核心的党中央保持高度一致,坚决维护党中央权威和集中统一领导,毫不动摇贯彻落实党中央和省、市委的决策部署。坚持党总揽全局、协调各方作用,健全各级党委(党组)工作制度,完善党领导各项事业的具体制度,把党的领导落实到统筹推进“五位一体”总体布局、协调推进“四个全面”战略布局各方面,推动各方面协调行动、增强合力。
第二节 推进全面从严治党
贯彻新时代党的建设总要求,以党的政治建设为统领,落实全面从严治党主体责任、监督责任,保持严的主基调,提高党的建设质量。落实民主集中制,规范党内政治生活,完善科学决策、民主决策机制。全面贯彻新时代党的组织路线,坚持党管干部、选贤任能,大力培养选拔优秀年轻干部,加强党的理论教育和党性教育,培养造就高素质干部队伍,加强对敢担当善作为干部的激励保护,以正确用人导向引领干事创业导向。坚持大抓基层的鲜明导向,增强基层党组织政治功能和组织能力,提高党的组织建设制度化、规范化、科学化水平。
深入落实中央八项规定及其实施细则精神,持续深化作风整顿,坚决纠治形式主义、官僚主义以及不担当、不作为问题,建立和落实为基层减负长效机制。坚持和完善监督体系,强化对公权力运行的制约和监督,做实政治监督,加强对各级“一把手”和领导班子监督,以党内监督为主导,不断完善权力监督制度和执纪执法体系,推动各类监督协调贯通,形成常态长效的监督合力。健全基层监督体系,完善监察权运行机制,构建全覆盖的责任制度和监督制度。坚持零容忍、全覆盖、无禁区,一体推进不敢腐、不能腐、不想腐,进一步巩固和发展反腐败斗争压倒性胜利,营造风清气正的良好政治生态。
第三节 发展社会主义民主政治
坚持党的领导、人民当家作主、依法治国有机统一,丰富中国特色社会主义政治制度的实现形式。推动新时代人大工作与时俱进、完善发展,强化人大对“一府一委两院”的监督,保证人民群众通过各种途径和形式行使民主权利。加强人民政协专门协商机构建设,提高建言资政和凝聚共识水平,推进协商民主广泛多层制度化发展。加强和改进新时代党的统战工作,完善大统战工作格局,全面落实党的民族、宗教等政策,充分发挥民主党派、工商联和无党派人士作用,巩固和发展大团结大联合局面。发挥工会、共青团、妇联等人民团体作用,当好党联系群众的桥梁和纽带。健全充满活力的基层群众自治制度,保证人民依法参与经济社会治理。
第四节 加快法治伊春建设
深入贯彻落实习近平法治思想,坚持实施依法治市战略,全面加快法治伊春建设,依法执政、依法行政共同推进,法治政府、法治社会一体建设,全面推进科学立法、严格执法、公正司法、全民守法。完善地方立法,加强重点领域立法,努力推进城市建设与管理、生态环境保护、历史文化保护等方面立法工作,提高立法质量和效率。深化法治政府建设,推进机构、职能、权限、程序、责任法定化,深化行政执法体制改革。深化司法体制综合配套改革,不断提高执法司法公信力,确保司法公正高效权威,切实维护社会公平正义。加强科技在司法领域运用,建设智慧警务、智慧检务、智慧法院,全面提升基层基础设施建设水平。深化法治社会建设,建设覆盖城乡居民的公共法律服务体系,全面实施“八五”普法,增强全民法治观念,弘扬社会主义法治精神。
第五节 健全规划制定和落实机制
健全规划实施主体责任制,由规划主管部门组织实施,强化财力保障,确保规划如期实现。
完善规划体系。以国民经济和社会发展总体规划为统领,以生产力布局规划为基础,以专项规划、城市规划、土地利用规划为支撑,以县(市)区规划为保障,形成1(总体规划)+1(国土空间规划)+N(专项规划)+10(县市区规划),各类规划定位清晰、功能互补、统一衔接的规划体系。
加强规划衔接。强化本规划作为制定专项规划、县(市)区规划、年度计划以及相关政策的重要依据,市级专项规划和县(市)区规划要贯彻本规划的战略意图和主要任务,特别要加强约束性指标的衔接,确保各级各类规划在总体要求上指向一致、空间配置上相互协调、时序安排上统一有序。
强化统筹协调。加强对重大项目、重大工程的市级统筹推进。坚持提前谋划、规划先行,加强方案论证,推进集约建设,强化科学管理,提高重大工程项目的综合效益。
动员社会参与。加强规划宣传,着力推进规划实施的信息公开,健全政府与企业、市民的信息沟通和交流机制,提高规划实施的民主化程度和透明度。发挥新闻媒体、群团组织的桥梁和监督作用,促进各级各类规划的有效实施。
强化目标责任。对规划提出的约束性指标和公共服务、社会管理领域的任务,进行规划完成的年度监测、中期评估、定期跟踪检查等工作。预期性指标和产业发展、结构调整等任务,通过完善市场机制和利益导向机制,激发市场主体的积极性和创造性。
完善发展规划指标体系的评价和统计制度,确保统计数据的权威、准确和及时。健全规划评估机制,组织开展规划实施中期和期末评估,评估报告提请市人大常委会审议。创新评估方式,探索开展年度评估,引入第三方评估机构参与评估,增强规划评估的准确性和广泛性。
实现“十四五”规划和二〇三五年远景目标,意义重大、任务艰巨、前景光明。全市各级党组织和广大干部群众要紧密团结在以习近平同志为核心的党中央周围,在市委的坚强领导下,解放思想、开拓创新、抢抓机遇、顽强奋斗,早日让老林区焕发青春活力,夺取全面建设社会主义现代化新伊春新胜利!



